WARNING:
JavaScript is turned OFF. None of the links on this concept map will
work until it is reactivated.
If you need help turning JavaScript On, click here.
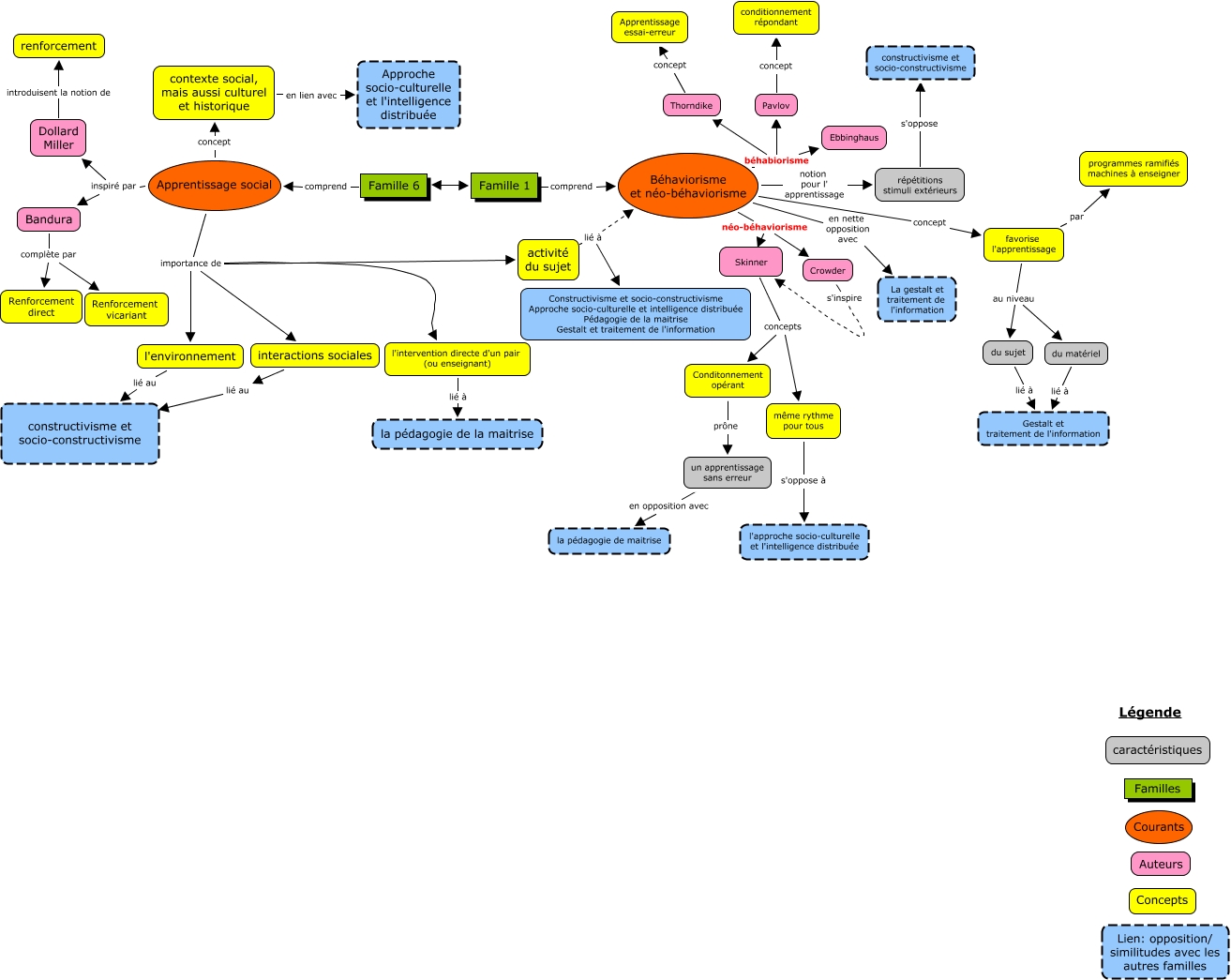
Cette carte de concepts créée avec IHMC CmapTools traite de: Copie de Carte conceptuelle famille 1 et 6, Béhaviorisme et néo-béhaviorisme béhabiorisme Ebbinghaus, du sujet lié à Gestalt et traitement de l'information, Béhaviorisme et néo-béhaviorisme béhabiorisme Thorndike, Apprentissage social importance de activité du sujet, Apprentissage social importance de l'environnement, Béhaviorisme et néo-béhaviorisme notion pour l' apprentissage répétitions stimuli extérieurs, Bandura complète par Renforcement vicariant, favorise l'apprentissage par programmes ramifiés machines à enseigner, Apprentissage social importance de l'intervention directe d'un pair (ou enseignant), Crowder s'inspire Skinner, favorise l'apprentissage au niveau du sujet, Conditonnement opérant prône un apprentissage sans erreur, Béhaviorisme et néo-béhaviorisme en nette opposition avec La gestalt et traitement de l'information, Apprentissage social inspiré par Bandura, même rythme pour tous s'oppose à l'approche socio-culturelle et l'intelligence distribuée, l'environnement lié au constructivisme et socio-constructivisme, Famille 6 comprend Apprentissage social, activité du sujet lié à ????, Bandura complète par Renforcement direct, Apprentissage social importance de interactions sociales