WARNING:
JavaScript is turned OFF. None of the links on this concept map will
work until it is reactivated.
If you need help turning JavaScript On, click here.
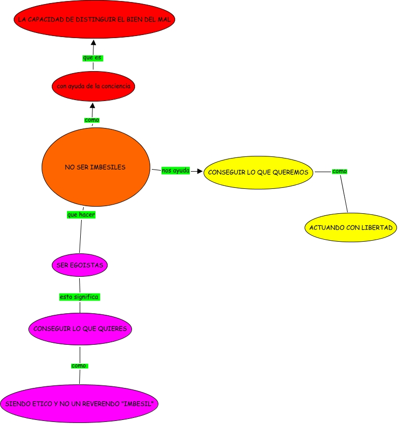
Este Cmap, tiene información relacionada con: MC EA 6, CONSEGUIR LO QUE QUEREMOS como ACTUANDO CON LIBERTAD, NO SER IMBESILES como con ayuda de la conciencia, CONSEGUIR LO QUE QUIERES como SIENDO ETICO Y NO UN REVERENDO "IMBESIL", NO SER IMBESILES que hacer SER EGOISTAS, NO SER IMBESILES nos ayuda CONSEGUIR LO QUE QUEREMOS, SER EGOISTAS esto significa CONSEGUIR LO QUE QUIERES, con ayuda de la conciencia que es LA CAPACIDAD DE DISTINGUIR EL BIEN DEL MAL