WARNING:
JavaScript is turned OFF. None of the links on this concept map will
work until it is reactivated.
If you need help turning JavaScript On, click here.
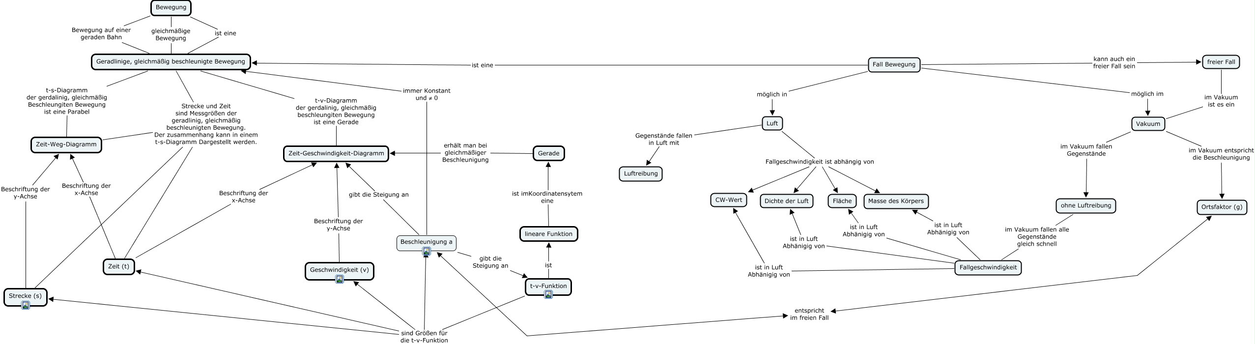
Dieses mit IHMC CmapTools erstellte CMap hat Informationen bezüglich: Die geradlinig, gleichmäßig Beschleunigte Beweung, Vakuum im Vakuum fallen Gegenstände ohne Luftreibung, Luft Fallgeschwindigkeit ist abhängig von Masse des Körpers, t-v-Funktion sind Größen für die t-v-Funktion Geschwindigkeit (v), Vakuum im Vakuum ist es ein freier Fall, Beschleunigung a gibt die Steigung an t-v-Funktion, Luft Fallgeschwindigkeit ist abhängig von Fläche, Beschleunigung a gibt die Steigung an Zeit-Geschwindigkeit-Diagramm, Bewegung ist eine Geradlinige, gleichmäßig beschleunigte Bewegung, Zeit (t) Beschriftung der x-Achse Zeit-Weg-Diagramm, Zeit-Weg-Diagramm Strecke und Zeit sind Messgrößen der geradlinig, gleichmäßig beschleunigten Bewegung. Der zusammenhang kann in einem t-s-Diagramm Dargestellt werden. Geradlinige, gleichmäßig beschleunigte Bewegung, Luft Fallgeschwindigkeit ist abhängig von CW-Wert, Geradlinige, gleichmäßig beschleunigte Bewegung t-v-Diagramm der gerdalinig, gleichmäßig beschleungiten Bewegung ist eine Gerade Zeit-Geschwindigkeit-Diagramm, Fall Bewegung ist eine Geradlinige, gleichmäßig beschleunigte Bewegung, ohne Luftreibung im Vakuum fallen alle Gegenstände gleich schnell Fallgeschwindigkeit, Luft Fallgeschwindigkeit ist abhängig von Dichte der Luft, Geradlinige, gleichmäßig beschleunigte Bewegung t-s-Diagramm der gerdalinig, gleichmäßig Beschleungiten Bewegung ist eine Parabel Zeit-Weg-Diagramm, Beschleunigung a immer Konstant und ≠ 0 Geradlinige, gleichmäßig beschleunigte Bewegung, lineare Funktion ist imKoordinatensytem eine Gerade, t-v-Funktion sind Größen für die t-v-Funktion Strecke (s), t-v-Funktion sind Größen für die t-v-Funktion Beschleunigung a