WARNING:
JavaScript is turned OFF. None of the links on this concept map will
work until it is reactivated.
If you need help turning JavaScript On, click here.
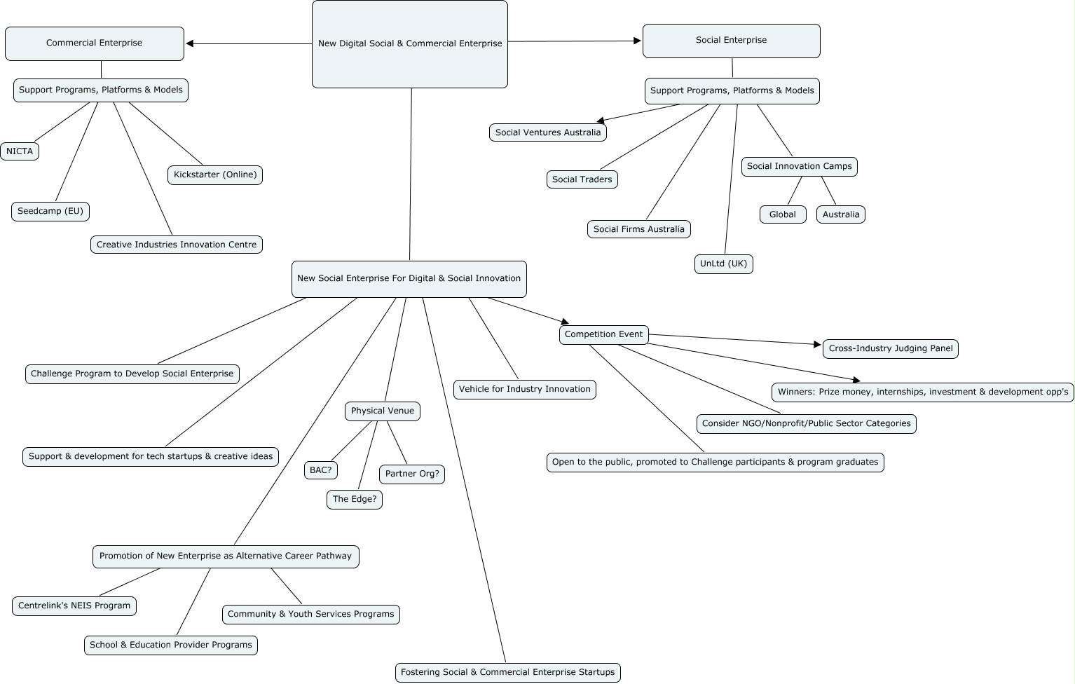
This Concept Map, created with IHMC CmapTools, has information related to: New Digital Enterprise, Promotion of New Enterprise as Alternative Career Pathway ???? Community & Youth Services Programs, Support Programs, Platforms & Models ???? Social Ventures Australia, Physical Venue ???? BAC?, Social Innovation Camps ???? Australia, Competition Event ???? Cross-Industry Judging Panel, Support Programs, Platforms & Models ???? Social Innovation Camps, Competition Event ???? Consider NGO/Nonprofit/Public Sector Categories, New Social Enterprise For Digital & Social Innovation ???? Vehicle for Industry Innovation, Promotion of New Enterprise as Alternative Career Pathway ???? Centrelink's NEIS Program, New Social Enterprise For Digital & Social Innovation ???? Competition Event, Support Programs, Platforms & Models ???? Kickstarter (Online), New Digital Social & Commercial Enterprise ???? Commercial Enterprise, Social Innovation Camps ???? Global, Social Enterprise ???? Support Programs, Platforms & Models, New Social Enterprise For Digital & Social Innovation ???? Support & development for tech startups & creative ideas, Commercial Enterprise ???? Support Programs, Platforms & Models, New Social Enterprise For Digital & Social Innovation ???? Challenge Program to Develop Social Enterprise, Competition Event ???? Open to the public, promoted to Challenge participants & program graduates, Physical Venue ???? The Edge?, Competition Event ???? Winners: Prize money, internships, investment & development opp's