WARNING:
JavaScript is turned OFF. None of the links on this concept map will
work until it is reactivated.
If you need help turning JavaScript On, click here.
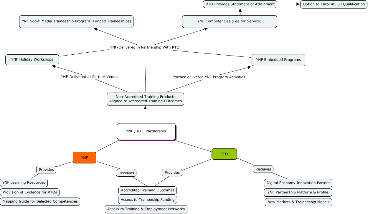
This Concept Map, created with IHMC CmapTools, has information related to: YNF RTO Partnership Model, Provides ???? Accredited Training Outcomes, YNF / RTO Partnership ???? Non-Accredited Training Products Aligned to Accredited Training Outcomes, Provides ???? YNF Learning Resources, RTO ???? Receives, YNF / RTO Partnership ???? RTO, Receives ???? Digital Economy Innovation Partner, YNF ???? Receives, Non-Accredited Training Products Aligned to Accredited Training Outcomes Partner-delivered YNF Program Activities YNF Embedded Programs, YNF Holiday Workshops YNF-Delivered in Partnership With RTO YNF Competencies (Fee for Service), RTO Provides Statement of Attainment ???? Option to Enrol in Full Qualification, Non-Accredited Training Products Aligned to Accredited Training Outcomes YNF-Delivered in Partnership With RTO YNF Social Media Traineeship Program (Funded Traineeships), YNF Embedded Programs YNF-Delivered in Partnership With RTO YNF Competencies (Fee for Service), RTO ???? Provides, YNF / RTO Partnership ???? YNF, Non-Accredited Training Products Aligned to Accredited Training Outcomes YNF-Delivered at Partner Venue YNF Holiday Workshops, Receives ???? Accredited Training Outcomes, YNF Competencies (Fee for Service) ???? RTO Provides Statement of Attainment, YNF Embedded Programs YNF-Delivered in Partnership With RTO YNF Social Media Traineeship Program (Funded Traineeships), Non-Accredited Training Products Aligned to Accredited Training Outcomes YNF-Delivered in Partnership With RTO YNF Competencies (Fee for Service), YNF Holiday Workshops YNF-Delivered in Partnership With RTO YNF Social Media Traineeship Program (Funded Traineeships)