WARNING:
JavaScript is turned OFF. None of the links on this concept map will
work until it is reactivated.
If you need help turning JavaScript On, click here.
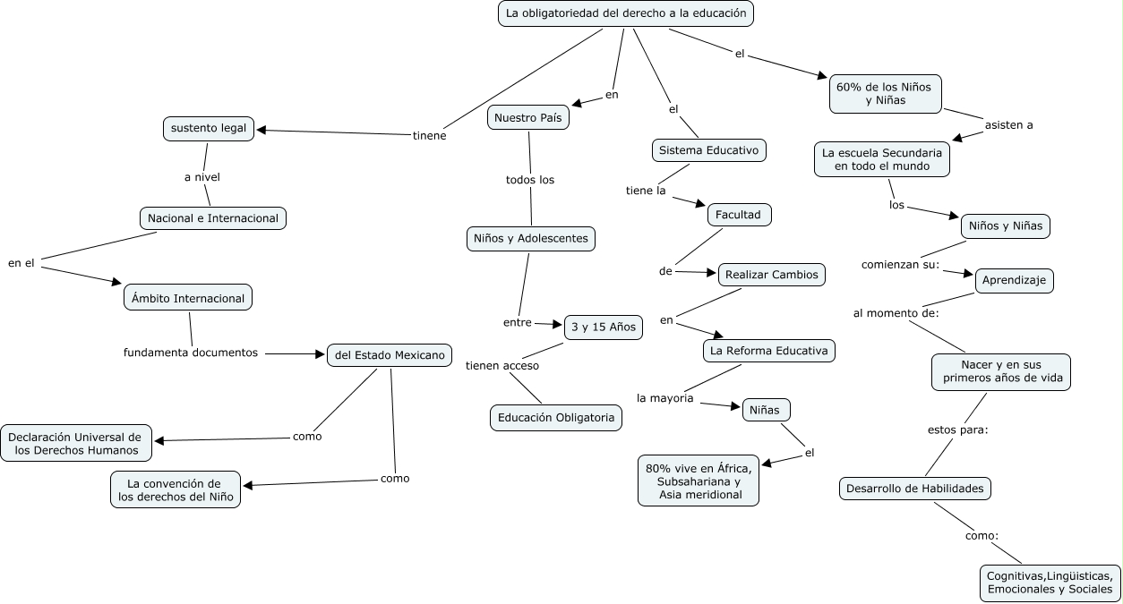
Este Cmap, tiene información relacionada con: La Educacion, Desarrollo de Habilidades como: Cognitivas,Lingüisticas, Emocionales y Sociales, Nacional e Internacional en el Ámbito Internacional, Aprendizaje al momento de: Nacer y en sus primeros años de vida, Niños y Niñas comienzan su: Aprendizaje, sustento legal a nivel Nacional e Internacional, La obligatoriedad del derecho a la educación en Nuestro País, La Reforma Educativa la mayoria Niñas, Niños y Adolescentes entre 3 y 15 Años, Nuestro País todos los Niños y Adolescentes, Realizar Cambios en La Reforma Educativa, 3 y 15 Años tienen acceso Educación Obligatoria, La escuela Secundaria en todo el mundo los Niños y Niñas, Ámbito Internacional fundamenta documentos del Estado Mexicano, Niñas el 80% vive en África, Subsahariana y Asia meridional, Sistema Educativo tiene la Facultad, La obligatoriedad del derecho a la educación el Sistema Educativo, del Estado Mexicano como Declaración Universal de los Derechos Humanos, La obligatoriedad del derecho a la educación el 60% de los Niños y Niñas, 60% de los Niños y Niñas asisten a La escuela Secundaria en todo el mundo, Facultad de Realizar Cambios