WARNING:
JavaScript is turned OFF. None of the links on this concept map will
work until it is reactivated.
If you need help turning JavaScript On, click here.
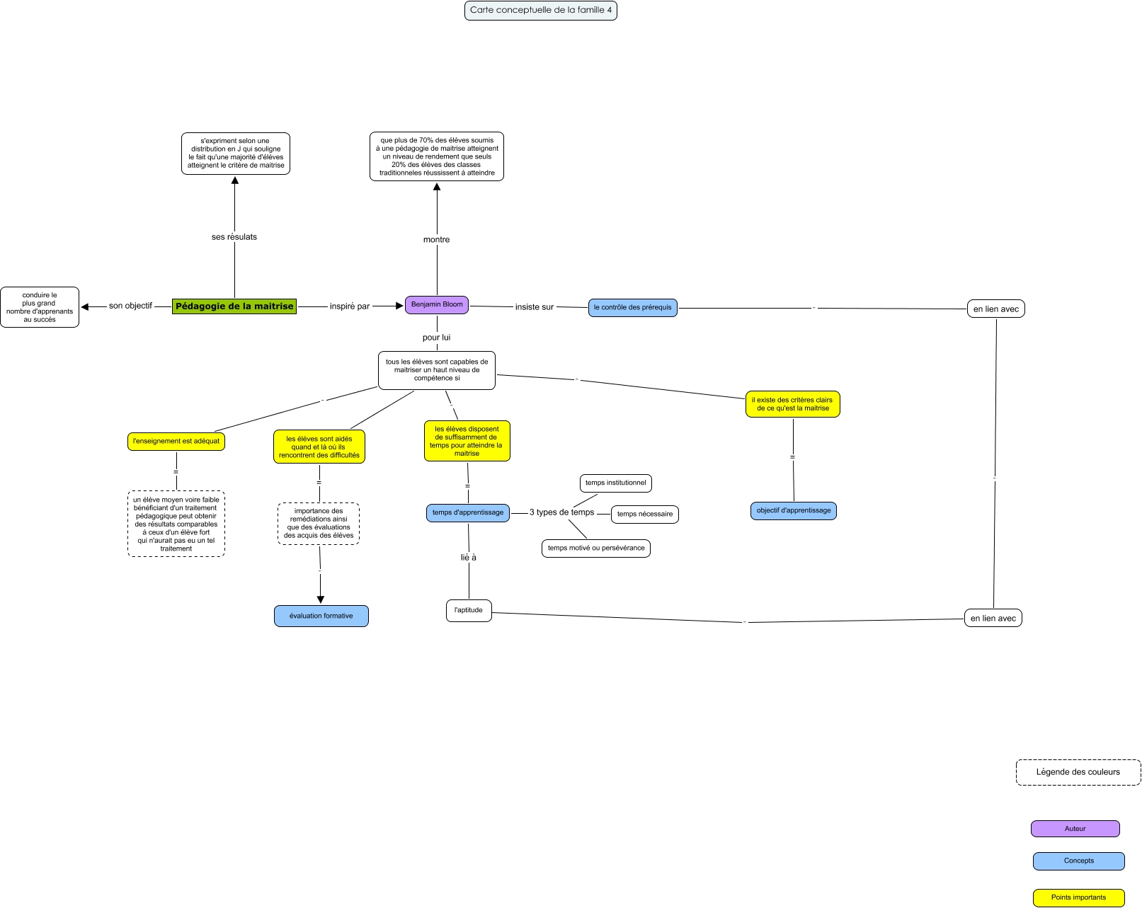
Cette carte de concepts créée avec IHMC CmapTools traite de: carte conceptuelle Famille n°4, les élèves disposent de suffisamment de temps pour atteindre la maitrise = temps d'apprentissage, tous les élèves sont capables de maitriser un haut niveau de compétence si ???? les élèves sont aidés quand et là où ils rencontrent des difficultés, les élèves sont aidés quand et là où ils rencontrent des difficultés = importance des remédiations ainsi que des évaluations des acquis des élèves, tous les élèves sont capables de maitriser un haut niveau de compétence si . l'enseignement est adéquat, Benjamin Bloom insiste sur le contrôle des prérequis, temps d'apprentissage lié à l'aptitude, temps d'apprentissage 3 types de temps temps nécessaire, l'enseignement est adéquat = un élève moyen voire faible bénéficiant d'un traitement pédagogique peut obtenir des résultats comparables à ceux d'un élève fort qui n'aurait pas eu un tel traitement, Benjamin Bloom montre que plus de 70% des élèves soumis à une pédagogie de maitrise atteignent un niveau de rendement que seuls 20% des élèves des classes traditionneles réussissent à atteindre, Pédagogie de la maitrise ses résulats s'expriment selon une distribution en J qui souligne le fait qu'une majorité d'élèves atteignent le critère de maitrise, Pédagogie de la maitrise inspiré par Benjamin Bloom, le contrôle des prérequis . en lien avec, en lien avec . en lien avec, tous les élèves sont capables de maitriser un haut niveau de compétence si . les élèves disposent de suffisamment de temps pour atteindre la maitrise, tous les élèves sont capables de maitriser un haut niveau de compétence si . il existe des critères clairs de ce qu'est la maitrise, Benjamin Bloom pour lui tous les élèves sont capables de maitriser un haut niveau de compétence si, temps d'apprentissage 3 types de temps temps motivé ou persévérance, en lien avec . ????, Pédagogie de la maitrise son objectif conduire le plus grand nombre d'apprenants au succès, importance des remédiations ainsi que des évaluations des acquis des élèves . évaluation formative