WARNING:
JavaScript is turned OFF. None of the links on this concept map will
work until it is reactivated.
If you need help turning JavaScript On, click here.
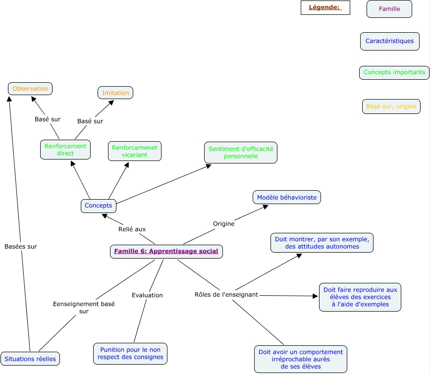
Cette carte de concepts créée avec IHMC CmapTools traite de: famille 6, Famille 6: Apprentissage social Rôles de l'enseignant Doit avoir un comportement irréprochable aurès de ses élèves, Famille 6: Apprentissage social Eenseignement basé sur Situations réelles, Concepts ???? Sentiment d'efficacité personnelle, Concepts ???? Renforcement direct, Famille 6: Apprentissage social Rôles de l'enseignant Doit faire reproduire aux élèves des exercices à l'aide d'exemples, Famille 6: Apprentissage social Rôles de l'enseignant Doit montrer, par son exemple, des attitudes autonomes, Renforcement direct Basé sur Observation, Situations réelles Basées sur Observation, Famille 6: Apprentissage social Relié aux Concepts, Renforcement direct Basé sur Imitation, Famille 6: Apprentissage social Evaluation Punition pour le non respect des consignes, Concepts ???? Renforcemenet vicariant, Famille 6: Apprentissage social Origine Modèle béhavioriste