WARNING:
JavaScript is turned OFF. None of the links on this concept map will
work until it is reactivated.
If you need help turning JavaScript On, click here.
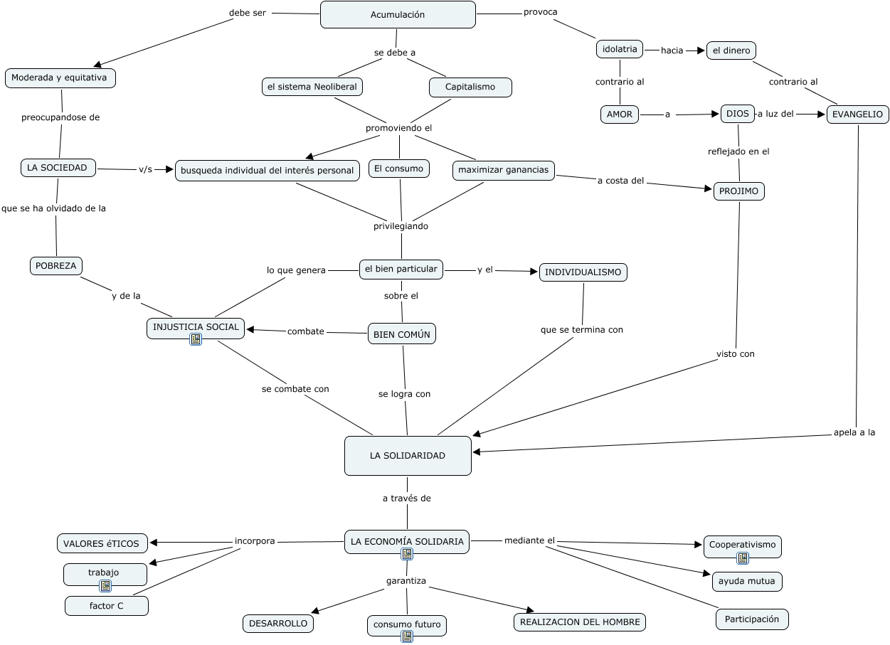
Este Cmap, tiene información relacionada con: cmap1, POBREZA y de la INJUSTICIA SOCIAL, El consumo privilegiando el bien particular, LA ECONOMÍA SOLIDARIA incorpora VALORES éTICOS, DIOS a luz del EVANGELIO, LA ECONOMÍA SOLIDARIA incorpora trabajo, maximizar ganancias privilegiando el bien particular, DIOS reflejado en el PROJIMO, el bien particular sobre el BIEN COMÚN, busqueda individual del interés personal privilegiando el bien particular, el sistema Neoliberal promoviendo el El consumo, LA SOCIEDAD que se ha olvidado de la POBREZA, LA ECONOMÍA SOLIDARIA mediante el Participación, LA ECONOMÍA SOLIDARIA garantiza consumo futuro, AMOR a DIOS, maximizar ganancias a costa del PROJIMO, LA ECONOMÍA SOLIDARIA mediante el Cooperativismo, LA SOLIDARIDAD a través de LA ECONOMÍA SOLIDARIA, EVANGELIO apela a la LA SOLIDARIDAD, el dinero contrario al EVANGELIO, el bien particular lo que genera INJUSTICIA SOCIAL