WARNING:
JavaScript is turned OFF. None of the links on this concept map will
work until it is reactivated.
If you need help turning JavaScript On, click here.
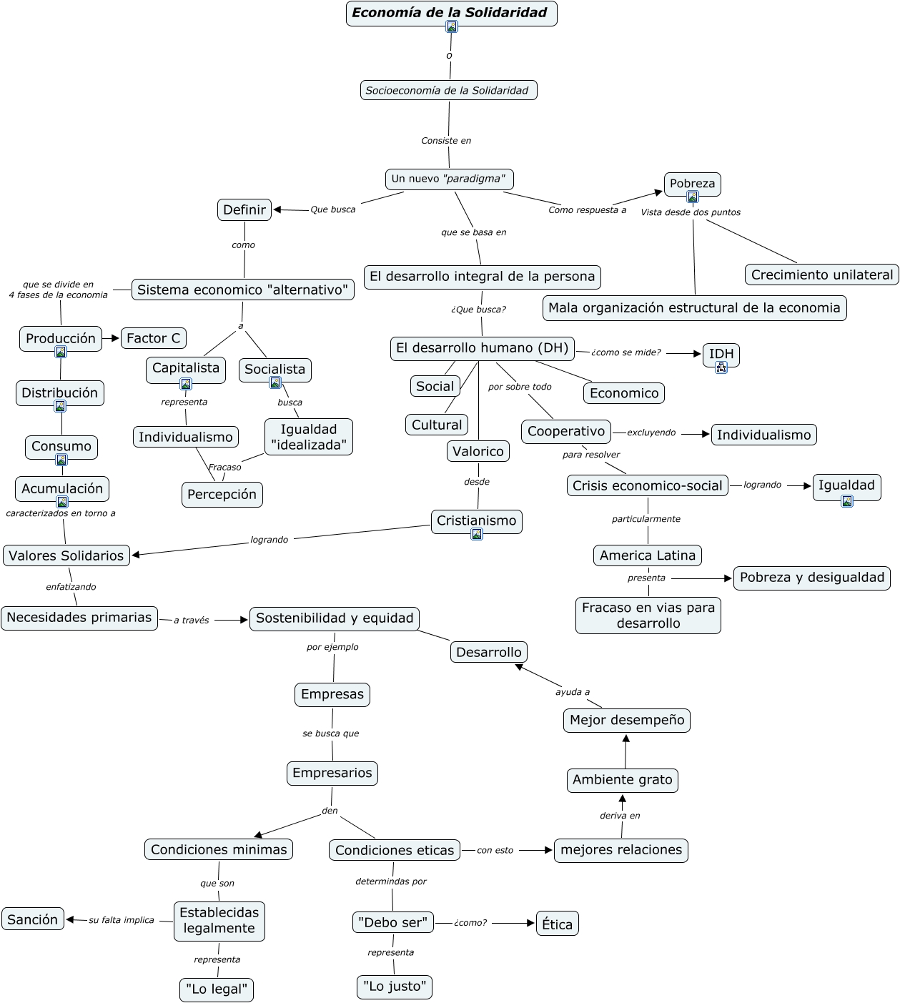
Este Cmap, tiene información relacionada con: Desarrollo humano y socioeconomia de la solidaridad, El desarrollo humano (DH) ¿como se mide? IDH, Empresarios den Condiciones minimas, El desarrollo humano (DH) ???? Cultural, Sistema economico "alternativo" a Socialista, Cristianismo logrando Valores Solidarios, Mejor desempeño ayuda a Desarrollo, Igualdad "idealizada" Fracaso Percepción, El desarrollo integral de la persona ¿Que busca? El desarrollo humano (DH), Pobreza Vista desde dos puntos Crecimiento unilateral, Socioeconomía de la Solidaridad Consiste en Un nuevo "paradigma", Individualismo ???? Percepción, Producción ???? Factor C, Consumo ???? Acumulación, Sistema economico "alternativo" a Capitalista, Definir como Sistema economico "alternativo", Crisis economico-social particularmente America Latina, "Debo ser" representa "Lo justo", Condiciones eticas con esto mejores relaciones, Socialista busca Igualdad "idealizada", Un nuevo "paradigma" Como respuesta a Pobreza