WARNING:
JavaScript is turned OFF. None of the links on this concept map will
work until it is reactivated.
If you need help turning JavaScript On, click here.
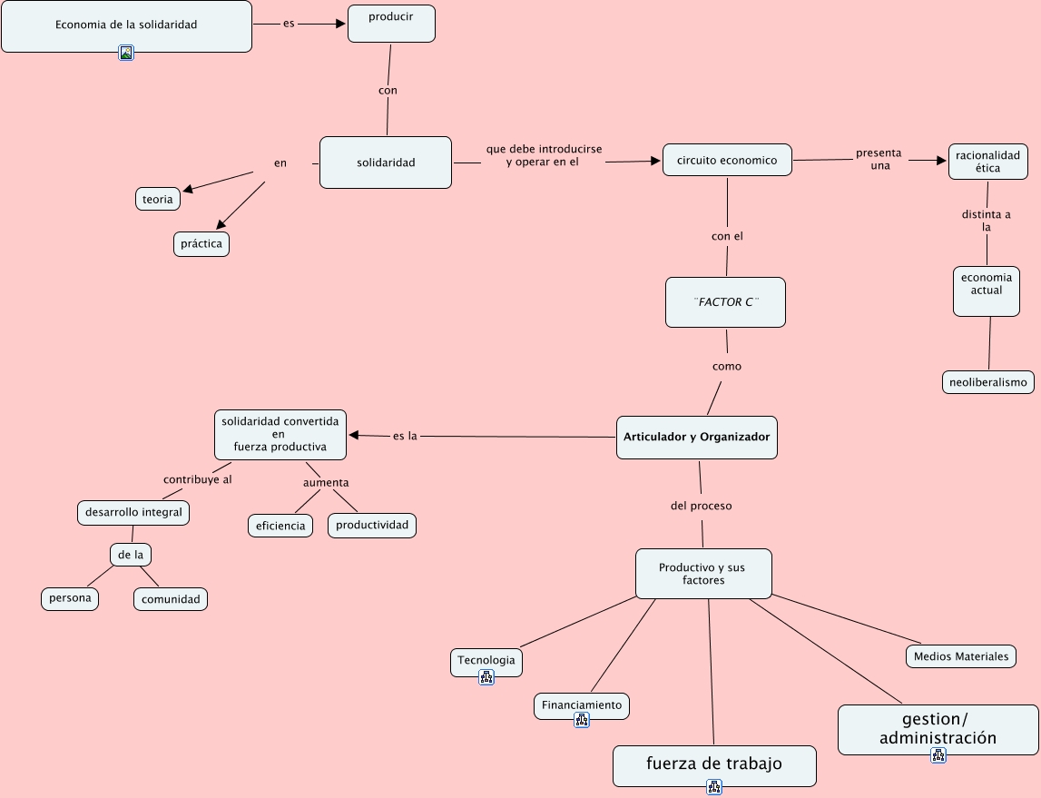
Este Cmap, tiene información relacionada con: Mapa Conceptual Produccion, solidaridad convertida en fuerza productiva aumenta productividad, de la ???? comunidad, Economia de la solidaridad es producir, solidaridad convertida en fuerza productiva aumenta eficiencia, Articulador y Organizador es la solidaridad convertida en fuerza productiva, economia actual ???? neoliberalismo, gestion/ administración ???? Productivo y sus factores, circuito economico con el ¨FACTOR C¨, circuito economico presenta una racionalidad ética, fuerza de trabajo ???? Productivo y sus factores, de la ???? persona, solidaridad en teoria, desarrollo integral de de la, solidaridad en práctica, Articulador y Organizador del proceso Productivo y sus factores, producir con solidaridad, ¨FACTOR C¨ como Articulador y Organizador, Medios Materiales ???? Productivo y sus factores, solidaridad convertida en fuerza productiva contribuye al desarrollo integral, Financiamiento ???? Productivo y sus factores