WARNING:
JavaScript is turned OFF. None of the links on this concept map will
work until it is reactivated.
If you need help turning JavaScript On, click here.
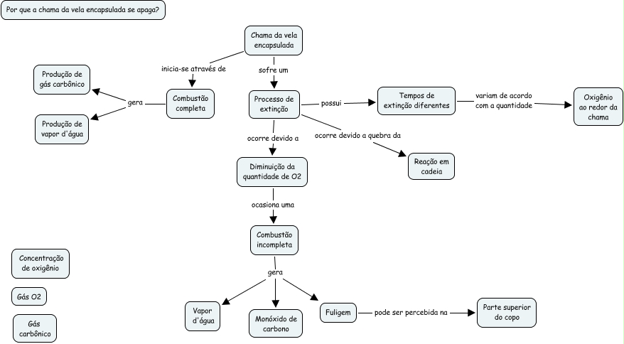
Esse mapa conceitual, produzido no IHMC CmapTools, tem a informação relacionada a: Chama de vela Dani, Chama da vela encapsulada inicia-se através de Combustão completa, Combustão incompleta gera Fuligem, Combustão incompleta gera Vapor d'água, Processo de extinção ocorre devido a quebra da Reação em cadeia, Processo de extinção ocorre devido a Diminuição da quantidade de O2, Combustão completa gera Produção de vapor d'água, Combustão completa gera Produção de gás carbônico, Chama da vela encapsulada sofre um Processo de extinção, Tempos de extinção diferentes variam de acordo com a quantidade Oxigênio ao redor da chama, Fuligem pode ser percebida na Parte superior do copo, Diminuição da quantidade de O2 ocasiona uma Combustão incompleta, Processo de extinção possui Tempos de extinção diferentes, Combustão incompleta gera Monóxido de carbono