WARNING:
JavaScript is turned OFF. None of the links on this concept map will
work until it is reactivated.
If you need help turning JavaScript On, click here.
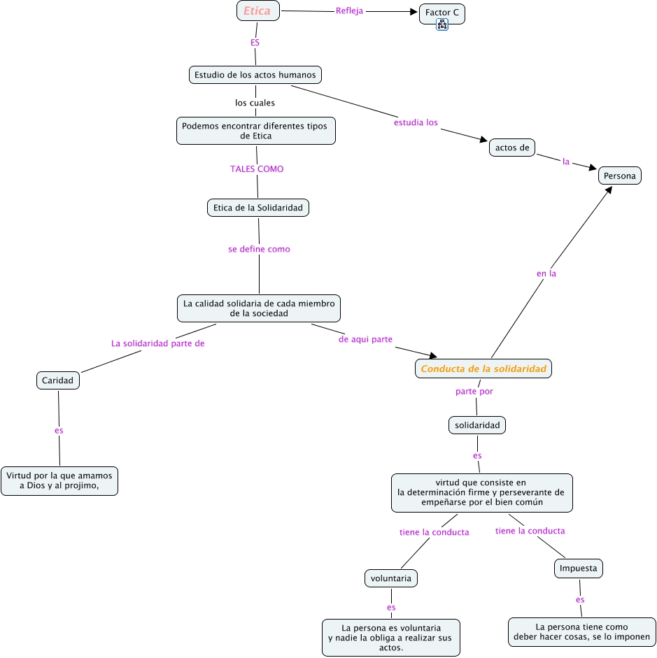
Este Cmap, tiene información relacionada con: Mapa Javiera, virtud que consiste en la determinación firme y perseverante de empeñarse por el bien común tiene la conducta voluntaria, La calidad solidaria de cada miembro de la sociedad La solidaridad parte de Caridad, Estudio de los actos humanos los cuales Podemos encontrar diferentes tipos de Etica, actos de la Persona, Estudio de los actos humanos estudia los actos de, Etica Refleja Factor C, Caridad es Virtud por la que amamos a Dios y al projimo,, Conducta de la solidaridad en la Persona, voluntaria es La persona es voluntaria y nadie la obliga a realizar sus actos., Impuesta es La persona tiene como deber hacer cosas, se lo imponen, Podemos encontrar diferentes tipos de Etica TALES COMO Etica de la Solidaridad, solidaridad es virtud que consiste en la determinación firme y perseverante de empeñarse por el bien común, Conducta de la solidaridad parte por solidaridad, Etica ES Estudio de los actos humanos, Etica de la Solidaridad se define como La calidad solidaria de cada miembro de la sociedad, virtud que consiste en la determinación firme y perseverante de empeñarse por el bien común tiene la conducta Impuesta, La calidad solidaria de cada miembro de la sociedad de aqui parte Conducta de la solidaridad