WARNING:
JavaScript is turned OFF. None of the links on this concept map will
work until it is reactivated.
If you need help turning JavaScript On, click here.
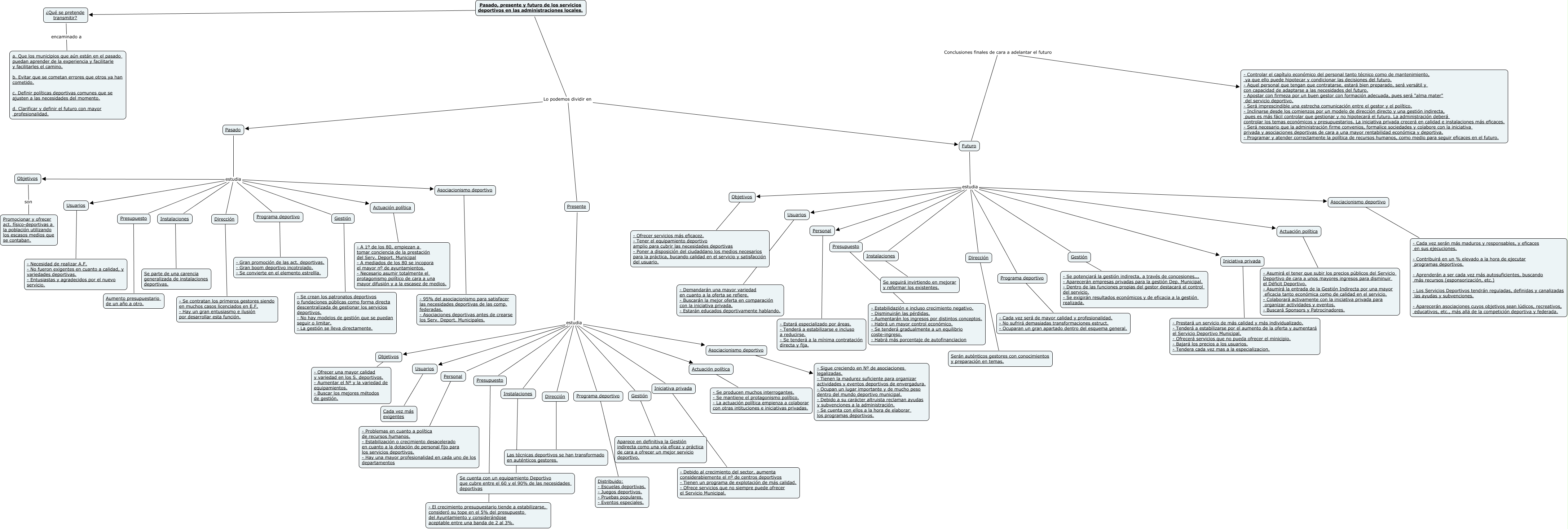
Este Cmap, tiene información relacionada con: Pasado, presente y futuro, Actuación política ???? - Se producen muchos interrogantes. - Se mantiene el protagonismo político. - La actuación política empienza a colaborar con otras intituciones e iniciativas privadas., Futuro estudia Gestión, Presente estudia Instalaciones, Pasado estudia Actuación política, Actuación política ???? - A 1º de los 80, empiezan a tomar conciencia de la prestación del Serv. Deport. Municipal - A mediados de los 80 se incopora el mayor nº de ayuntamientos. - Necesario asumir totalmente el protagonismo político de cara a una mayor difusión y a la escasez de medios., Instalaciones ???? Se cuenta con un equipamiento Deportivo que cubre entre el 60 y el 90% de las necesidades deportivas, Pasado estudia Programa deportivo, Usuarios ???? - Necesidad de realizar A.F. - No fueron exigentes en cuanto a calidad, y variedades deportivas. - Entusiastas y agradecidos por el nuevo servicio., Pasado, presente y futuro de los servicios deportivos en las administraciones locales. ???? ¿Qué se pretende transmitir?, Instalaciones ???? Se seguirá invirtiendo en mejorar y reformar los existentes., Gestión ???? - Se potenciará la gestión indirecta, a través de concesiones... - Aparecerán empresas privadas para la gestión Dep. Municipal. - Dentro de las funciones propias del gestor destacará el control del servicio. - Se exigirán resultados económicos y de eficacia a la gestión realizada., Programa deportivo ???? - Cada vez será de mayor calidad y profesionalidad. - No sufrirá demasiadas transformaciones estruct. - Ocuparan un gran apartado dentro del esquema general., Dirección ???? Las técnicas deportivos se han transformado en auténticos gestores., Iniciativa privada ???? - Prestará un servicio de más calidad y más individualizado. - Tenderá a estabilizarse por el aumento de la oferta y aumentará el Servicio Deportivo Municipal. - Ofrecerá servicios que no pueda ofrecer el minicipio. - Bajará los precios a los usuarios. - Tendera cada vez mas a la especializacion., Futuro estudia Usuarios, Presupuesto ???? - Estabilidazión e incluso crecimiento negativo. - Disminuirán las pérdidas. - Aumentarán los ingresos por distintos conceptos. - Habrá un mayor control económico. - Se tenderá gradualmente a un equilibrio coste-ingreso. - Habrá más porcentaje de autofinanciacion, Presente estudia Actuación política, Presente estudia Iniciativa privada, Presente estudia Programa deportivo, Pasado estudia Asociacionismo deportivo