WARNING:
JavaScript is turned OFF. None of the links on this concept map will
work until it is reactivated.
If you need help turning JavaScript On, click here.
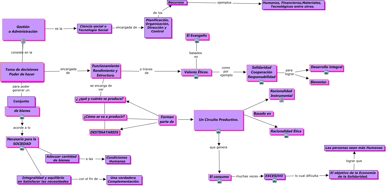
Este Cmap, tiene información relacionada con: gestion 1, toma de desiciones. poder de hacer. para poder generar un Conjunto, Valores Éticos. como por ejemplo Solidaridad Cooperación Responsabilidad, Recursos ejemplos Humanos, Financieros,Materiales, Tecnológicos entre otros., Un Circuito Productivo. ???? Racionalidad Instrumental, Necesario para la SOCIEDAD ???? Integralidad y equilibrio en Satisfacer las necesidades, toma de desiciones. poder de hacer. encargada de Funcionamiento Rendimiento y Estructura., Un Circuito Productivo. que genera El consumo, Solidaridad Cooperación Responsabilidad para lograr Desarrollo integral, Forman parte de ???? ¿qué y cuánto se produce?, Adecuar cantidad de bienes a las Condiciones Humanas, Ciencia social o Tecnología Social encargada de Planificación, Organización, Dirección y Control, El objetivo de la Economía de la Solidaridad. lograr que Las personas sean más Humanas, ¿qué y cuánto se produce? ???? ¿Cómo se va a producir?, de bienes acorde a lo Necesario para la SOCIEDAD, Gestión o Administración es la Ciencia social o Tecnología Social, Funcionamiento Rendimiento y Estructura. se encarga de ver ¿Qué y Cuánto se produce?, Forman parte de ???? ¿Cómo se va a producir?, Planificación, Organización, Dirección y Control de los Recursos, ???? para poder generar un Conjunto, Valores Éticos. basados en El Evangelio