WARNING:
JavaScript is turned OFF. None of the links on this concept map will
work until it is reactivated.
If you need help turning JavaScript On, click here.
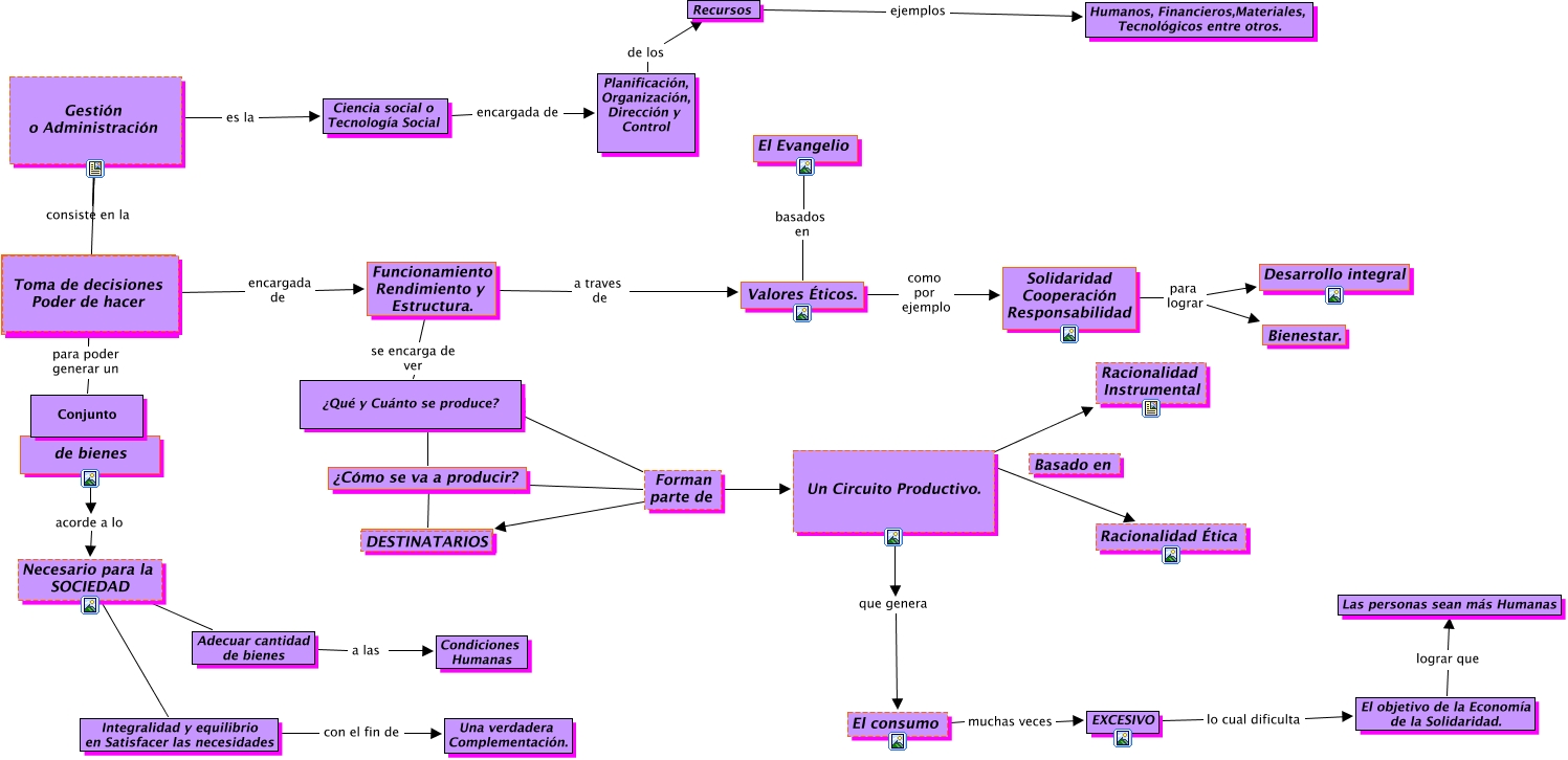
Este Cmap, tiene información relacionada con: Sin Título, toma de desiciones. poder de hacer. para poder generar un Conjunto, Valores Éticos. como por ejemplo Solidaridad Cooperación Responsabilidad, Un Circuito Productivo. ???? Racionalidad Instrumental, Recursos ejemplos Humanos, Financieros,Materiales, Tecnológicos entre otros., toma de desiciones. poder de hacer. encargada de Funcionamiento Rendimiento y Estructura., Necesario para la SOCIEDAD ???? Integralidad y equilibrio en Satisfacer las necesidades, Solidaridad Cooperación Responsabilidad para lograr Desarrollo integral, Un Circuito Productivo. que genera El consumo, Forman parte de ???? ¿qué y cuánto se produce?, El objetivo de la Economía de la Solidaridad. lograr que Las personas sean más Humanas, Ciencia social o Tecnología Social encargada de Planificación, Organización, Dirección y Control, Adecuar cantidad de bienes a las Condiciones Humanas, Gestión o Administración es la Ciencia social o Tecnología Social, de bienes acorde a lo Necesario para la SOCIEDAD, ¿qué y cuánto se produce? ???? ¿Cómo se va a producir?, Funcionamiento Rendimiento y Estructura. se encarga de ver ¿Qué y Cuánto se produce?, Planificación, Organización, Dirección y Control de los Recursos, Forman parte de ???? ¿Cómo se va a producir?, ???? para poder generar un Conjunto, Valores Éticos. basados en El Evangelio