WARNING:
JavaScript is turned OFF. None of the links on this concept map will
work until it is reactivated.
If you need help turning JavaScript On, click here.
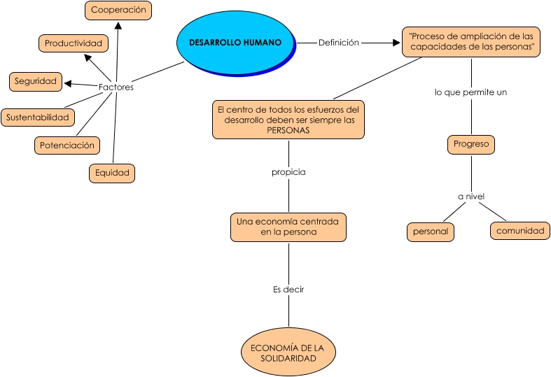
Este Cmap, tiene información relacionada con: INTRODUCCION, DESARROLLO HUMANO Factores Equidad, "Proceso de ampliación de las capacidades de las personas" lo que permite un Progreso, El centro de todos los esfuerzos del desarrollo deben ser siempre las PERSONAS propicia Una economía centrada en la persona, DESARROLLO HUMANO Factores Sustentabilidad, DESARROLLO HUMANO Factores Productividad, Una economía centrada en la persona Es decir ECONOMÍA DE LA SOLIDARIDAD, Progreso a nivel personal, "Proceso de ampliación de las capacidades de las personas" ???? El centro de todos los esfuerzos del desarrollo deben ser siempre las PERSONAS, DESARROLLO HUMANO Factores Potenciación, DESARROLLO HUMANO Definición "Proceso de ampliación de las capacidades de las personas", DESARROLLO HUMANO Factores Cooperación, DESARROLLO HUMANO Factores Seguridad, Progreso a nivel comunidad