WARNING:
JavaScript is turned OFF. None of the links on this concept map will
work until it is reactivated.
If you need help turning JavaScript On, click here.
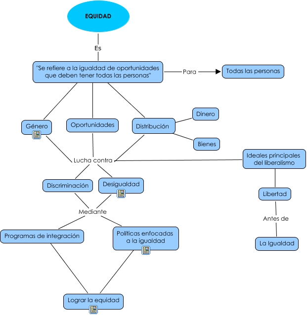
Este Cmap, tiene información relacionada con: EQUIDAD, Discriminación Mediante Programas de integración, Distribución Lucha contra Discriminación, Programas de integración ???? Lograr la equidad, "Se refiere a la igualdad de oportunidades que deben tener todas las personas" ???? Género, Discriminación Mediante Políticas enfocadas a la igualdad, Desigualdad Mediante Políticas enfocadas a la igualdad, Distribución Lucha contra Ideales principales del liberalismo, "Se refiere a la igualdad de oportunidades que deben tener todas las personas" ???? Oportunidades, "Se refiere a la igualdad de oportunidades que deben tener todas las personas" Para Todas las personas, Ideales principales del liberalismo ???? Libertad, Políticas enfocadas a la igualdad ???? Lograr la equidad, Género Lucha contra Ideales principales del liberalismo, "Se refiere a la igualdad de oportunidades que deben tener todas las personas" ???? Distribución, Oportunidades Lucha contra Desigualdad, Libertad Antes de La Igualdad, Distribución ???? Dinero, Género Lucha contra Desigualdad, Oportunidades Lucha contra Ideales principales del liberalismo, Distribución ???? Bienes, Desigualdad Mediante Programas de integración