WARNING:
JavaScript is turned OFF. None of the links on this concept map will
work until it is reactivated.
If you need help turning JavaScript On, click here.
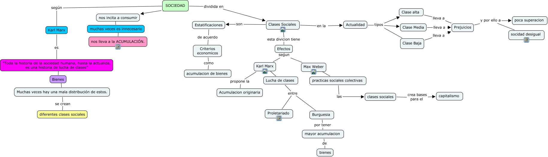
Este Cmap, tiene información relacionada con: sociedad daniella, practicas sociales colectivas las clases sociales, Lucha de clases entre Proletariado, Lucha de clases ???? Karl Marx, Clase Media lleva a Prejuicios, Clases Sociales son Estatificaciones, Estatificaciones de acuerdo Criterios economicos, Clase alta lleva a Prejuicios, Muchas veces hay una mala distribución de estos. se crean diferentes clases sociales, Prejuicios y por ello a poca superacion, nos incita a consumir ???? muchas veces es innecesario, Lucha de clases entre Burguesia, Criterios economicos como acumulacion de bienes, Clases Sociales en la Actualidad, Actualidad tipos Clase Baja, Actualidad tipos Clase Media, Max Weber ???? practicas sociales colectivas, Bienes Muchas veces hay una mala distribución de estos., Burguesia por tener mayor acumulacion, SOCIEDAD ? nos incita a consumir, Efectos segun Karl Marx