WARNING:
JavaScript is turned OFF. None of the links on this concept map will
work until it is reactivated.
If you need help turning JavaScript On, click here.
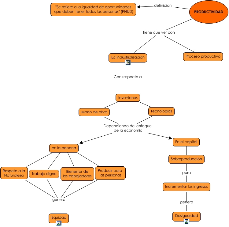
Este Cmap, tiene información relacionada con: PRODUCTIVIDAD, PRODUCTIVIDAD Tiene que ver con La Industrialización, Mano de obra Dependiendo del enfoque de la economía En el capital, Inversiones ???? Tecnologías, Trabajo digno genera Equidad, en la persona ???? Producir para las personas, Incrementar los ingresos genera Desigualdad, La Industrialización Con respecto a Inversiones, en la persona ???? Bienestar de los trabajadores, Respeto a la Naturaleza genera Equidad, Tecnologías Dependiendo del enfoque de la economía en la persona, Sobreproducción para Incrementar los ingresos, PRODUCTIVIDAD definicion "Se refiere a la igualdad de oportunidades que deben tener todas las personas" (PNUD), PRODUCTIVIDAD Tiene que ver con Proceso productivo, Mano de obra Dependiendo del enfoque de la economía en la persona, Bienestar de los trabajadores genera Equidad, en la persona ???? Trabajo digno, en la persona ???? Respeto a la Naturaleza, En el capital ???? Sobreproducción, Inversiones ???? Mano de obra, Producir para las personas genera Equidad