WARNING:
JavaScript is turned OFF. None of the links on this concept map will
work until it is reactivated.
If you need help turning JavaScript On, click here.
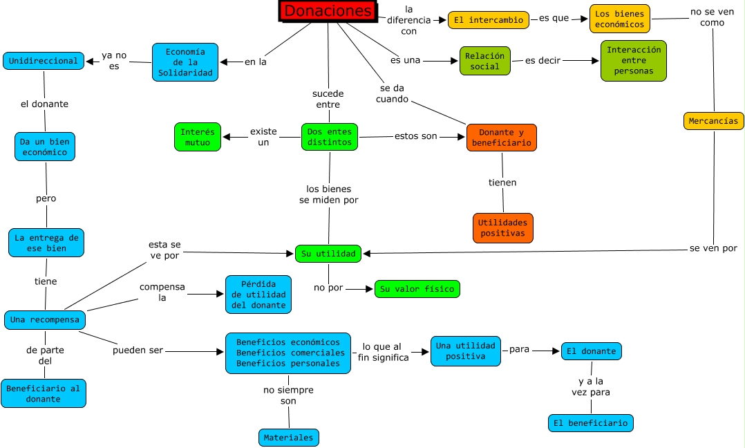
Este Cmap, tiene información relacionada con: donaciones, Donaciones es una Relación social, Donaciones se da cuando Donante y beneficiario, Dos entes distintos estos son Donante y beneficiario, Dos entes distintos los bienes se miden por Su utilidad, Beneficios económicos Beneficios comerciales Beneficios personales lo que al fin significa Una utilidad positiva, Una recompensa de parte del Beneficiario al donante, Una recompensa compensa la Pérdida de utilidad del donante, Unidireccional el donante Da un bien económico, Donante y beneficiario tienen Utilidades positivas, Una utilidad positiva para El donante, Economía de la Solidaridad ya no es Unidireccional, El donante y a la vez para El beneficiario, Donaciones la diferencia con El intercambio, Donaciones sucede entre Dos entes distintos, El intercambio es que Los bienes económicos, Relación social es decir Interacción entre personas, Una recompensa esta se ve por Su utilidad, La entrega de ese bien tiene Una recompensa, Da un bien económico pero La entrega de ese bien, Su utilidad no por Su valor físico