WARNING:
JavaScript is turned OFF. None of the links on this concept map will
work until it is reactivated.
If you need help turning JavaScript On, click here.
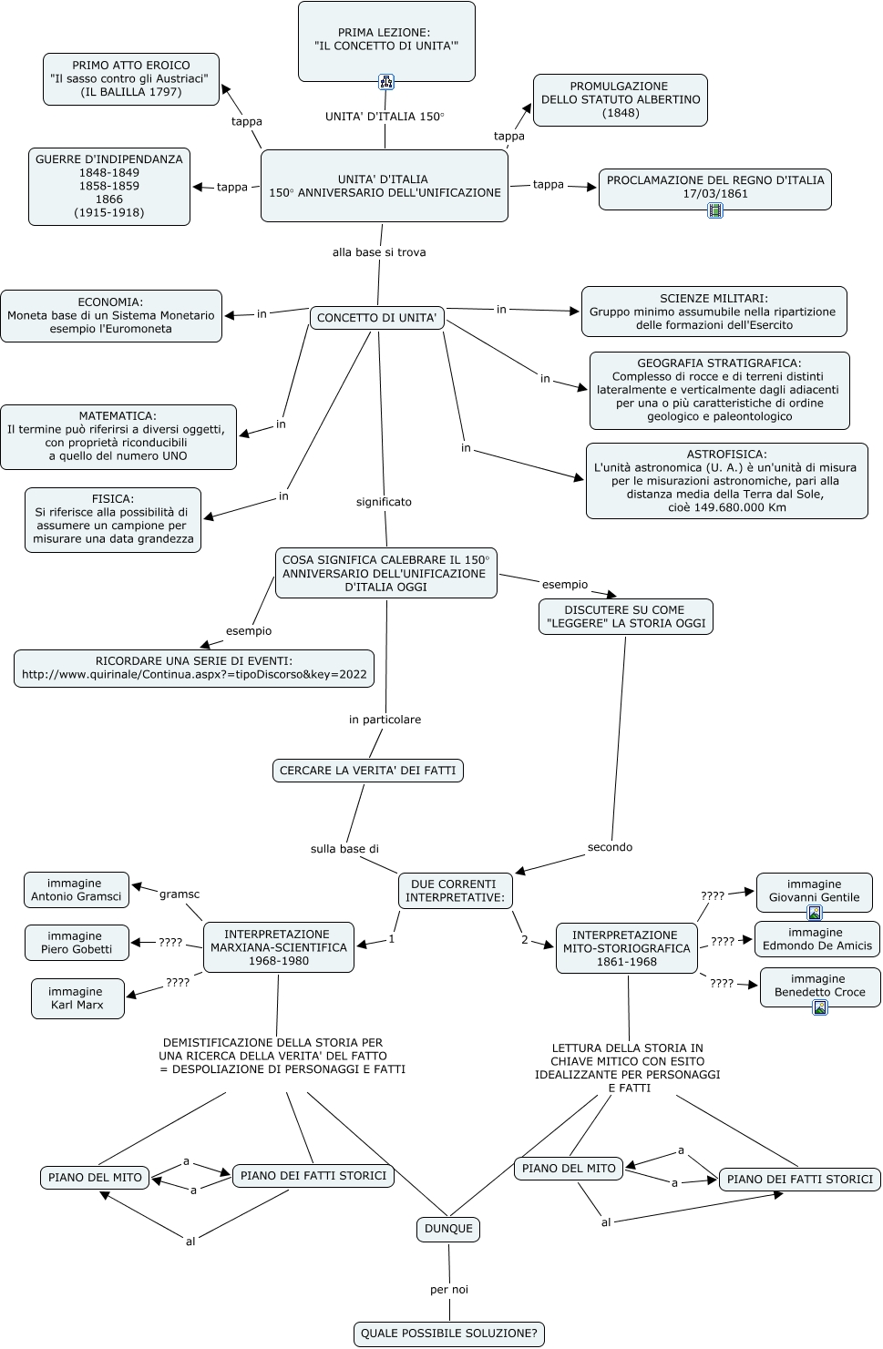
Questa Cmap, creata con IHMC CmapTools, contiene informazioni relative a: CELEBRAZIONE 150 ANNI- lezione1, INTERPRETAZIONE MARXIANA-SCIENTIFICA 1968-1980 ???? immagine Piero Gobetti, INTERPRETAZIONE MITO-STORIOGRAFICA 1861-1968 LETTURA DELLA STORIA IN CHIAVE MITICO CON ESITO IDEALIZZANTE PER PERSONAGGI E FATTI DUNQUE, INTERPRETAZIONE MITO-STORIOGRAFICA 1861-1968 ???? immagine Edmondo De Amicis, PIANO DEL MITO a PIANO DEI FATTI STORICI, PIANO DEL MITO a PIANO DEI FATTI STORICI, DUE CORRENTI INTERPRETATIVE: 1 INTERPRETAZIONE MARXIANA-SCIENTIFICA 1968-1980, UNITA' D'ITALIA 150° ANNIVERSARIO DELL'UNIFICAZIONE alla base si trova CONCETTO DI UNITA', INTERPRETAZIONE MARXIANA-SCIENTIFICA 1968-1980 DEMISTIFICAZIONE DELLA STORIA PER UNA RICERCA DELLA VERITA' DEL FATTO = DESPOLIAZIONE DI PERSONAGGI E FATTI PIANO DEI FATTI STORICI, CONCETTO DI UNITA' significato COSA SIGNIFICA CALEBRARE IL 150° ANNIVERSARIO DELL'UNIFICAZIONE D'ITALIA OGGI, CONCETTO DI UNITA' in ASTROFISICA: L'unità astronomica (U. A.) è un'unità di misura per le misurazioni astronomiche, pari alla distanza media della Terra dal Sole, cioè 149.680.000 Km, CONCETTO DI UNITA' in SCIENZE MILITARI: Gruppo minimo assumubile nella ripartizione delle formazioni dell'Esercito, INTERPRETAZIONE MARXIANA-SCIENTIFICA 1968-1980 ???? immagine Karl Marx, INTERPRETAZIONE MARXIANA-SCIENTIFICA 1968-1980 DEMISTIFICAZIONE DELLA STORIA PER UNA RICERCA DELLA VERITA' DEL FATTO = DESPOLIAZIONE DI PERSONAGGI E FATTI DUNQUE, PIANO DEI FATTI STORICI al PIANO DEL MITO, CONCETTO DI UNITA' in GEOGRAFIA STRATIGRAFICA: Complesso di rocce e di terreni distinti lateralmente e verticalmente dagli adiacenti per una o più caratteristiche di ordine geologico e paleontologico, CONCETTO DI UNITA' in ECONOMIA: Moneta base di un Sistema Monetario esempio l'Euromoneta, INTERPRETAZIONE MITO-STORIOGRAFICA 1861-1968 ???? immagine Benedetto Croce, DUNQUE per noi QUALE POSSIBILE SOLUZIONE?, UNITA' D'ITALIA 150° ANNIVERSARIO DELL'UNIFICAZIONE tappa PROCLAMAZIONE DEL REGNO D'ITALIA 17/03/1861, INTERPRETAZIONE MITO-STORIOGRAFICA 1861-1968 ???? immagine Giovanni Gentile