WARNING:
JavaScript is turned OFF. None of the links on this concept map will
work until it is reactivated.
If you need help turning JavaScript On, click here.
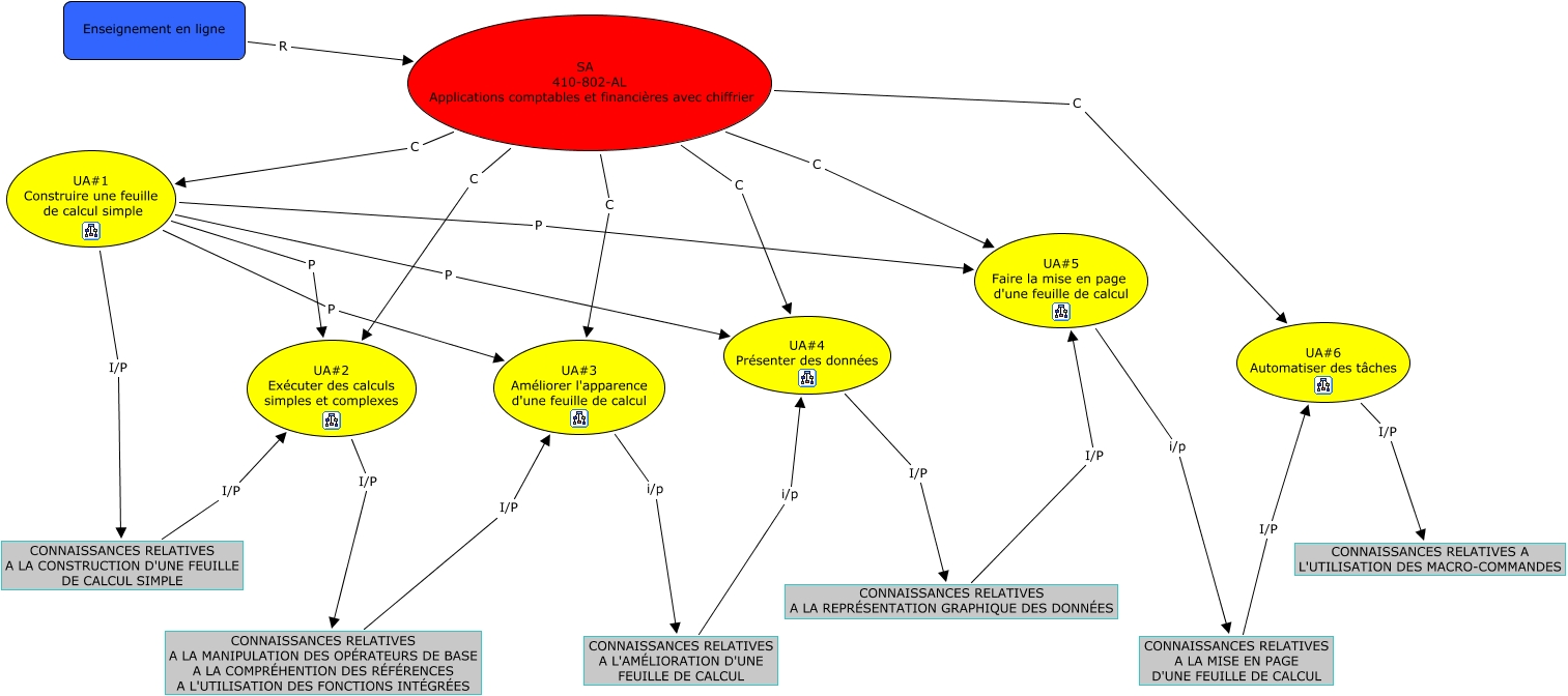
Cette carte de concepts créée avec IHMC CmapTools traite de: SA, UA#1 Construire une feuille de calcul simple P UA#5 Faire la mise en page d'une feuille de calcul, UA#5 Faire la mise en page d'une feuille de calcul i/p CONNAISSANCES RELATIVES A LA MISE EN PAGE D'UNE FEUILLE DE CALCUL, CONNAISSANCES RELATIVES A LA MISE EN PAGE D'UNE FEUILLE DE CALCUL I/P UA#6 Automatiser des tâches, UA#1 Construire une feuille de calcul simple P UA#2 Exécuter des calculs simples et complexes, SA 410-802-AL Applications comptables et financières avec chiffrier C UA#4 Présenter des données, UA#4 Présenter des données I/P CONNAISSANCES RELATIVES A LA REPRÉSENTATION GRAPHIQUE DES DONNÉES, UA#1 Construire une feuille de calcul simple I/P CONNAISSANCES RELATIVES A LA CONSTRUCTION D'UNE FEUILLE DE CALCUL SIMPLE, SA 410-802-AL Applications comptables et financières avec chiffrier C UA#3 Améliorer l'apparence d'une feuille de calcul, CONNAISSANCES RELATIVES A LA CONSTRUCTION D'UNE FEUILLE DE CALCUL SIMPLE I/P UA#2 Exécuter des calculs simples et complexes, SA 410-802-AL Applications comptables et financières avec chiffrier C UA#1 Construire une feuille de calcul simple, UA#3 Améliorer l'apparence d'une feuille de calcul i/p CONNAISSANCES RELATIVES A L'AMÉLIORATION D'UNE FEUILLE DE CALCUL, UA#1 Construire une feuille de calcul simple P UA#3 Améliorer l'apparence d'une feuille de calcul, CONNAISSANCES RELATIVES A LA MANIPULATION DES OPÉRATEURS DE BASE A LA COMPRÉHENTION DES RÉFÉRENCES A L'UTILISATION DES FONCTIONS INTÉGRÉES I/P UA#3 Améliorer l'apparence d'une feuille de calcul, SA 410-802-AL Applications comptables et financières avec chiffrier C UA#5 Faire la mise en page d'une feuille de calcul, Enseignement en ligne R SA 410-802-AL Applications comptables et financières avec chiffrier, UA#2 Exécuter des calculs simples et complexes I/P CONNAISSANCES RELATIVES A LA MANIPULATION DES OPÉRATEURS DE BASE A LA COMPRÉHENTION DES RÉFÉRENCES A L'UTILISATION DES FONCTIONS INTÉGRÉES, SA 410-802-AL Applications comptables et financières avec chiffrier C UA#2 Exécuter des calculs simples et complexes, SA 410-802-AL Applications comptables et financières avec chiffrier C UA#6 Automatiser des tâches, UA#1 Construire une feuille de calcul simple P UA#4 Présenter des données, CONNAISSANCES RELATIVES A L'AMÉLIORATION D'UNE FEUILLE DE CALCUL i/p UA#4 Présenter des données