WARNING:
JavaScript is turned OFF. None of the links on this concept map will
work until it is reactivated.
If you need help turning JavaScript On, click here.
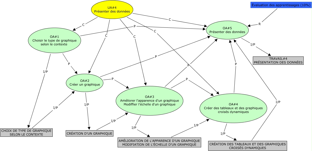
Cette carte de concepts créée avec IHMC CmapTools traite de: UA4, OA#1 Choisir le type de graphique selon le contexte P OA#2 Créer un graphique, OA#3 Améliorer l'apparence d'un graphique Modiffier l'échelle d'un graphique I/P AMÉLIORATION DE L'APPARENCE D'UN GRAPHIQUE MODIFIATION DE L'ÉCHELLE D'UN GRAPHIQUE, UA#4 Présenter des données C OA#3 Améliorer l'apparence d'un graphique Modiffier l'échelle d'un graphique, UA#4 Présenter des données C OA#4 Créer des tableaux et des graphiques croisés dynamiques, OA#4 Créer des tableaux et des graphiques croisés dynamiques P OA#5 Présenter des données, AMÉLIORATION DE L'APPARENCE D'UN GRAPHIQUE MODIFIATION DE L'ÉCHELLE D'UN GRAPHIQUE I/P OA#4 Créer des tableaux et des graphiques croisés dynamiques, CRÉATION DES TABLEAUX ET DES GRAPHIQUES CROISÉS DYNAMIQUES I/P OA#5 Présenter des données, OA#5 Présenter des données I/P TRAVAIL#4 PRÉSENTATION DES DONNÉES, CHOIX DE TYPE DE GRAPHIQUE SELON LE CONTEXTE I/P OA#2 Créer un graphique, UA#4 Présenter des données C OA#5 Présenter des données, UA#4 Présenter des données C OA#1 Choisir le type de graphique selon le contexte, OA#3 Améliorer l'apparence d'un graphique Modiffier l'échelle d'un graphique P OA#5 Présenter des données, OA#2 Créer un graphique P OA#5 Présenter des données, OA#4 Créer des tableaux et des graphiques croisés dynamiques I/P CRÉATION DES TABLEAUX ET DES GRAPHIQUES CROISÉS DYNAMIQUES, UA#4 Présenter des données C OA#2 Créer un graphique, OA#3 Améliorer l'apparence d'un graphique Modiffier l'échelle d'un graphique P OA#4 Créer des tableaux et des graphiques croisés dynamiques, OA#1 Choisir le type de graphique selon le contexte P OA#5 Présenter des données, OA#1 Choisir le type de graphique selon le contexte I/P CHOIX DE TYPE DE GRAPHIQUE SELON LE CONTEXTE, OA#2 Créer un graphique I/P CRÉATION D'UN GRAPHIQUE, CRÉATION D'UN GRAPHIQUE I/P OA#3 Améliorer l'apparence d'un graphique Modiffier l'échelle d'un graphique