WARNING:
JavaScript is turned OFF. None of the links on this concept map will
work until it is reactivated.
If you need help turning JavaScript On, click here.
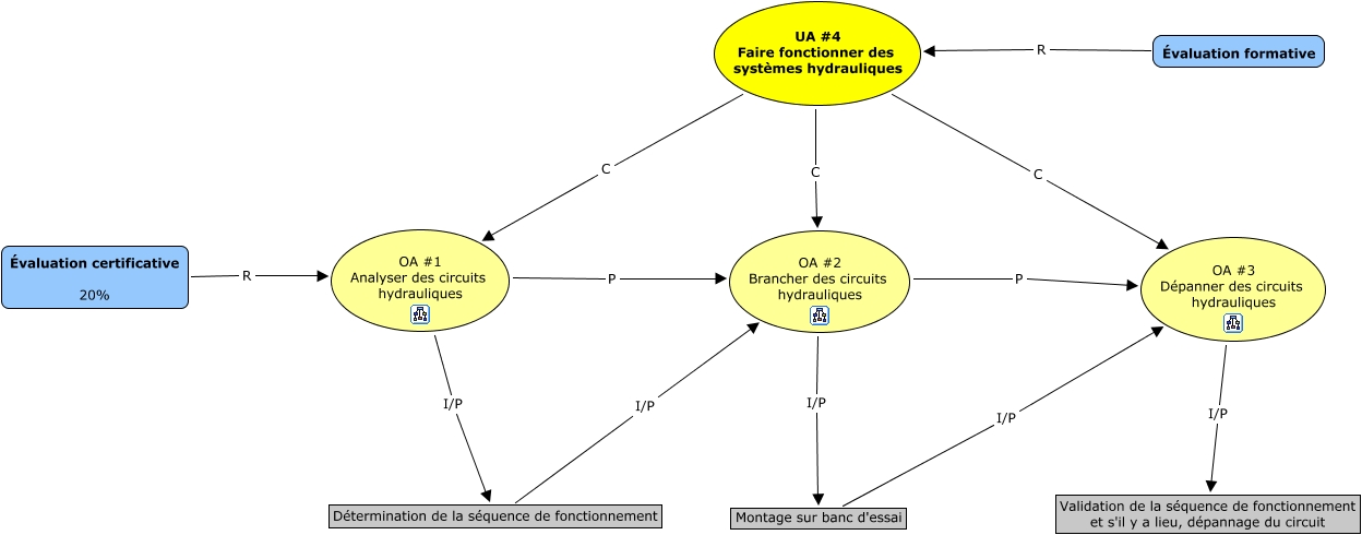
Cette carte de concepts créée avec IHMC CmapTools traite de: UA_4, Détermination de la séquence de fonctionnement I/P OA #2 Brancher des circuits hydrauliques, OA #3 Dépanner des circuits hydrauliques I/P Validation de la séquence de fonctionnement et s'il y a lieu, dépannage du circuit, OA #2 Brancher des circuits hydrauliques P OA #3 Dépanner des circuits hydrauliques, OA #2 Brancher des circuits hydrauliques I/P Montage sur banc d'essai, OA #1 Analyser des circuits hydrauliques P OA #2 Brancher des circuits hydrauliques, UA #4 Faire fonctionner des systèmes hydrauliques C OA #2 Brancher des circuits hydrauliques, UA #4 Faire fonctionner des systèmes hydrauliques C OA #3 Dépanner des circuits hydrauliques, Évaluation formative R UA #4 Faire fonctionner des systèmes hydrauliques, Évaluation certificative 20% R OA #1 Analyser des circuits hydrauliques, Montage sur banc d'essai I/P OA #3 Dépanner des circuits hydrauliques, UA #4 Faire fonctionner des systèmes hydrauliques C OA #1 Analyser des circuits hydrauliques, OA #1 Analyser des circuits hydrauliques I/P Détermination de la séquence de fonctionnement