WARNING:
JavaScript is turned OFF. None of the links on this concept map will
work until it is reactivated.
If you need help turning JavaScript On, click here.
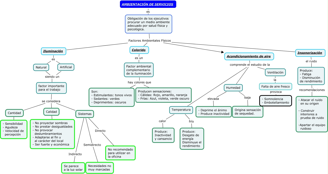
Este Cmap, tiene información relacionada con: Ambientación de servicios, Obligación de los ejecutivos procurar un medio ambiente adecuado por salud física y psicológica. Factores Ambientales Físicos Acondicionamiento de aire, Obligación de los ejecutivos procurar un medio ambiente adecuado por salud física y psicológica. Factores Ambientales Físicos Colorido, Factor ambiental complementario de la iluminación hay colores que Producen sensaciones: - Cálidas: Rojo, amarillo, naranja - Frías: Azul, violeta, verde oscuro, Humedad elevada - Deprime el ánimo - Produce inactividad, Artificial siendo un factor importante para el trabajo, Sistemas Semidirecto Necesidades no muy marcadas, factor importante para el trabajo se considera Calidad, Cantidad ???? - Sensibilidad - Agudeza - Velocidad de percepción, Sistemas Indirecto Se parece a la luz solar, AMBIENTACIÓN DE SERVICIOS es Obligación de los ejecutivos procurar un medio ambiente adecuado por salud física y psicológica., Temperatura calor Produce: Inactividad y cansancio, Temperatura frío Produce: Desgate de energía Disminuye el rendimiento, factor importante para el trabajo se considera Cantidad, Humedad baja Origina sensación de sequedad., Factor ambiental complementario de la iluminación hay colores que Son: - Estimulantes: tonos vivos - Sedantes: verdes - Deprimentes: oscuros, Calidad ???? - No proyectar sombras - No prestar desigualdades - No provocar deslumbramientos - Adaptarse al fin y al carácter del local - Ser fuerte y económica, Natural siendo un factor importante para el trabajo, Iluminación es Artificial, Insonorización el ruido Produce: - Fatiga - Disminución de rendimiento, Obligación de los ejecutivos procurar un medio ambiente adecuado por salud física y psicológica. Factores Ambientales Físicos Iluminación