WARNING:
JavaScript is turned OFF. None of the links on this concept map will
work until it is reactivated.
If you need help turning JavaScript On, click here.
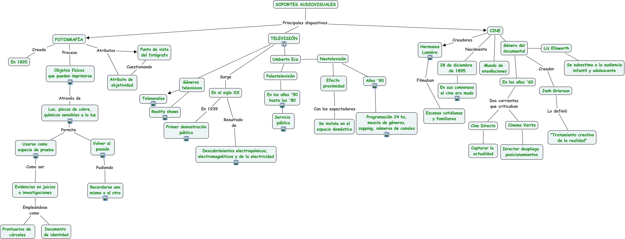
Este Cmap, tiene información relacionada con: soportes audiovisuales, En el siglo XX En 1939 Primer demostración pública, Años '90 ???? Programación 24 hs, mezcla de géneros, zapping, números de canales, En los años '50 hasta los '80 ???? Servicio público, SOPORTES AUDIOVISUALES Principales dispositivos CINE, Cine Directo ???? Capturar la actualidad, Volver al pasado Pudiendo Recordarse uno mismo o al otro, Géneros televisivos ???? Reality shows, CINE Nacimiento 28 de diciembre de 1895, FOTOGRAFÍA Creada En 1820, Género del documental ???? Liz Ellsworth, En el siglo XX Resultado de Descubrimientos electroquímicos, electromagnéticos y de la electricidad, Umberto Eco ???? Neotelevisión, Géneros televisivos ???? Telenovelas, CINE Creadores Hermanos Lumiére, Luz, placas de cobre, químicos sensibles a la luz Permite Volver al pasado, Paleotelevisión ???? En los años '50 hasta los '80, SOPORTES AUDIOVISUALES Principales dispositivos TELEVISIÓN, En los años '60 Dos corrientes que criticaban Cine Directo, Género del documental Creador Jonh Grierson, Cinema Verite ???? Director despliega posicionamientos