WARNING:
JavaScript is turned OFF. None of the links on this concept map will
work until it is reactivated.
If you need help turning JavaScript On, click here.
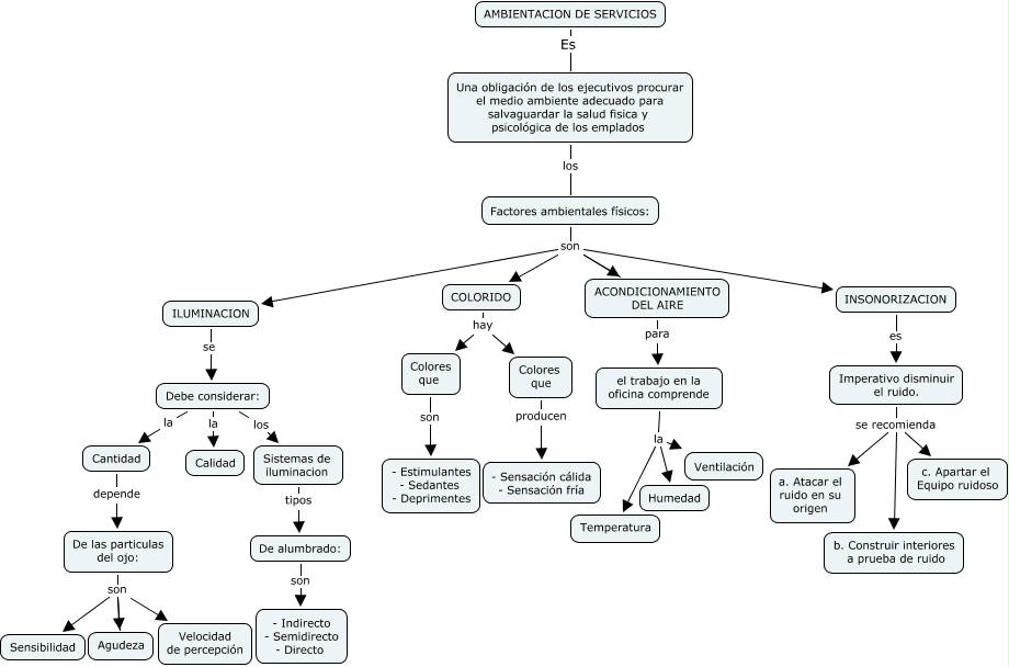
Este Cmap, tiene información relacionada con: Ambientacion de servicios, ACONDICIONAMIENTO DEL AIRE son ILUMINACION, ACONDICIONAMIENTO DEL AIRE son COLORIDO, Factores ambientales físicos: son ILUMINACION, De las particulas del ojo: son Agudeza, Una obligación de los ejecutivos procurar el medio ambiente adecuado para salvaguardar la salud fisica y psicológica de los emplados los Factores ambientales físicos:, COLORIDO hay Colores que, el trabajo en la oficina comprende la Humedad, el trabajo en la oficina comprende la Temperatura, AMBIENTACION DE SERVICIOS Es Una obligación de los ejecutivos procurar el medio ambiente adecuado para salvaguardar la salud fisica y psicológica de los emplados, Debe considerar: la Cantidad, Sistemas de iluminacion tipos De alumbrado:, Imperativo disminuir el ruido. se recomienda c. Apartar el Equipo ruidoso, Factores ambientales físicos: son INSONORIZACION, Agudeza son Velocidad de percepción, Agudeza son Sensibilidad, Debe considerar: la Calidad, ACONDICIONAMIENTO DEL AIRE para el trabajo en la oficina comprende, De las particulas del ojo: son Velocidad de percepción, Factores ambientales físicos: son ACONDICIONAMIENTO DEL AIRE, el trabajo en la oficina comprende la Ventilación