WARNING:
JavaScript is turned OFF. None of the links on this concept map will
work until it is reactivated.
If you need help turning JavaScript On, click here.
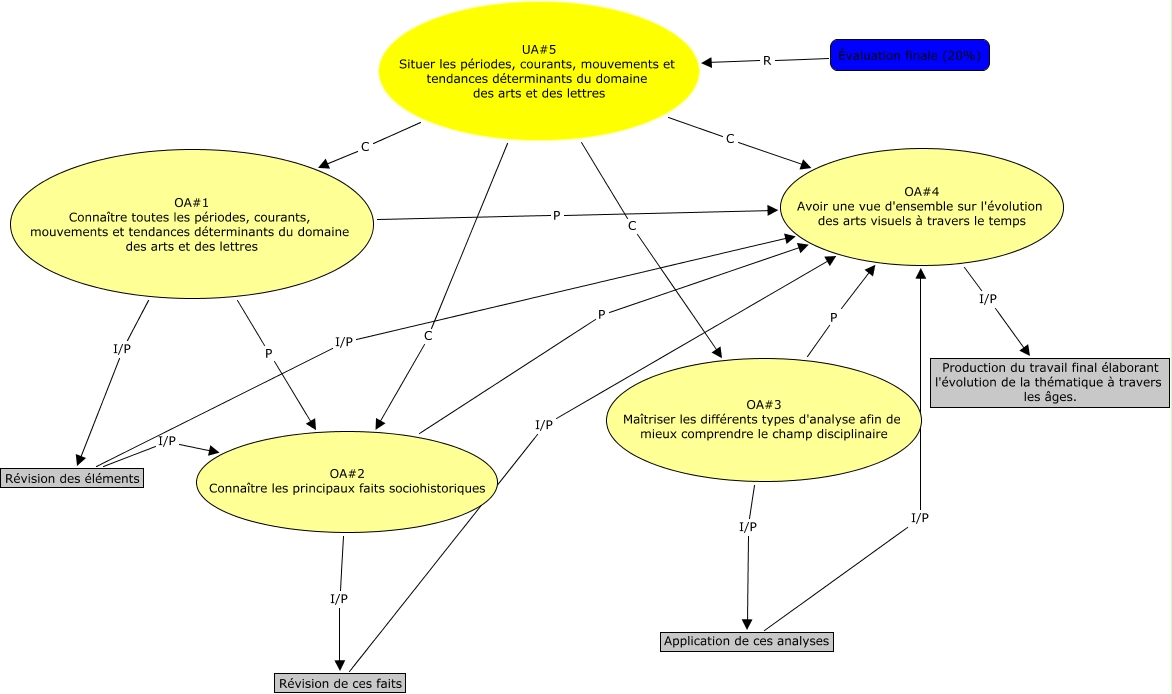
Cette carte de concepts créée avec IHMC CmapTools traite de: UA5, Application de ces analyses I/P OA#4 Avoir une vue d'ensemble sur l'évolution des arts visuels à travers le temps, OA#1 Connaître toutes les périodes, courants, mouvements et tendances déterminants du domaine des arts et des lettres P OA#4 Avoir une vue d'ensemble sur l'évolution des arts visuels à travers le temps, UA#5 Situer les périodes, courants, mouvements et tendances déterminants du domaine des arts et des lettres C OA#1 Connaître toutes les périodes, courants, mouvements et tendances déterminants du domaine des arts et des lettres, OA#1 Connaître toutes les périodes, courants, mouvements et tendances déterminants du domaine des arts et des lettres I/P Révision des éléments, OA#1 Connaître toutes les périodes, courants, mouvements et tendances déterminants du domaine des arts et des lettres P OA#2 Connaître les principaux faits sociohistoriques, Révision des éléments I/P OA#4 Avoir une vue d'ensemble sur l'évolution des arts visuels à travers le temps, Révision des éléments I/P OA#2 Connaître les principaux faits sociohistoriques, OA#4 Avoir une vue d'ensemble sur l'évolution des arts visuels à travers le temps I/P Production du travail final élaborant l'évolution de la thématique à travers les âges., OA#3 Maîtriser les différents types d'analyse afin de mieux comprendre le champ disciplinaire I/P Application de ces analyses, UA#5 Situer les périodes, courants, mouvements et tendances déterminants du domaine des arts et des lettres C OA#2 Connaître les principaux faits sociohistoriques, Évaluation finale (20%) R UA#5 Situer les périodes, courants, mouvements et tendances déterminants du domaine des arts et des lettres, Révision de ces faits I/P OA#4 Avoir une vue d'ensemble sur l'évolution des arts visuels à travers le temps, UA#5 Situer les périodes, courants, mouvements et tendances déterminants du domaine des arts et des lettres C OA#4 Avoir une vue d'ensemble sur l'évolution des arts visuels à travers le temps, OA#2 Connaître les principaux faits sociohistoriques P OA#4 Avoir une vue d'ensemble sur l'évolution des arts visuels à travers le temps, OA#3 Maîtriser les différents types d'analyse afin de mieux comprendre le champ disciplinaire P OA#4 Avoir une vue d'ensemble sur l'évolution des arts visuels à travers le temps, OA#2 Connaître les principaux faits sociohistoriques I/P Révision de ces faits, UA#5 Situer les périodes, courants, mouvements et tendances déterminants du domaine des arts et des lettres C OA#3 Maîtriser les différents types d'analyse afin de mieux comprendre le champ disciplinaire