WARNING:
JavaScript is turned OFF. None of the links on this concept map will
work until it is reactivated.
If you need help turning JavaScript On, click here.
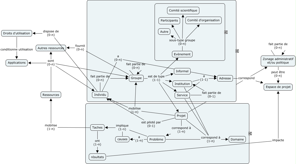
Cette carte de concepts créée avec IHMC CmapTools traite de: Modèle GRDI-INTI, Service correspond à (1-n) Domaine, Problème a (1-n) causes, Adresse correspond Zonage administratif et/ou politique, Ressources sont (0-n) Individu, résultats impacte Espace de projet, Groupe fournit (0-n) Autres ressources, Ressources sont (0-n) Groupe, Groupe est de type (1-1) Evènement, Projet correspond Espace de projet, Service fait partie de (0-1) Institution, Groupe est de type (1-1) Projet, Institution a (1-1) Adresse, Adresse correspond Espace de projet, Groupe est de type (1-1) Institution, Projet correspond Zonage administratif et/ou politique, Individu dispose de (0-n) Droits d'utilisation, Problème correspond à (1-n) Domaine, Projet correspond à (1-n) Problème, Institution correspond à (1-n) Domaine, Groupe est de type (1-1) Service