WARNING:
JavaScript is turned OFF. None of the links on this concept map will
work until it is reactivated.
If you need help turning JavaScript On, click here.
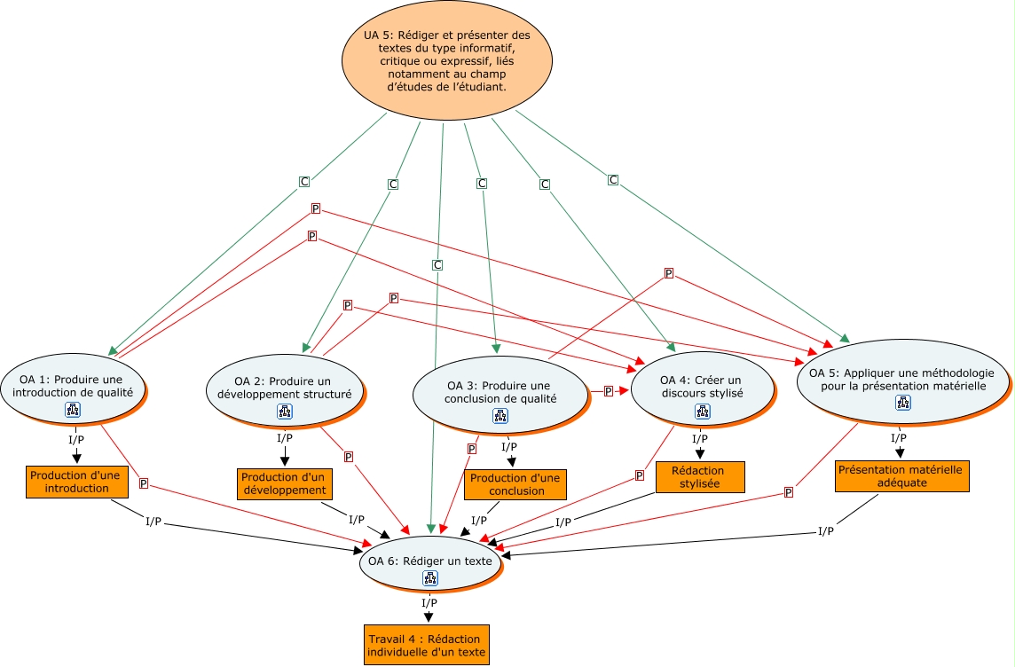
Cette carte de concepts créée avec IHMC CmapTools traite de: UA 5 - 104, Production d'une introduction I/P OA 6: Rédiger un texte, OA 5: Appliquer une méthodologie pour la présentation matérielle P OA 6: Rédiger un texte, Rédaction stylisée I/P OA 6: Rédiger un texte, UA 5: Rédiger et présenter des textes du type informatif, critique ou expressif, liés notamment au champ d’études de l’étudiant. C OA 3: Produire une conclusion de qualité, UA 5: Rédiger et présenter des textes du type informatif, critique ou expressif, liés notamment au champ d’études de l’étudiant. C OA 1: Produire une introduction de qualité, OA 1: Produire une introduction de qualité I/P Production d'une introduction, Présentation matérielle adéquate I/P OA 6: Rédiger un texte, OA 2: Produire un développement structuré P OA 4: Créer un discours stylisé, UA 5: Rédiger et présenter des textes du type informatif, critique ou expressif, liés notamment au champ d’études de l’étudiant. C OA 4: Créer un discours stylisé, OA 3: Produire une conclusion de qualité P OA 6: Rédiger un texte, OA 2: Produire un développement structuré P OA 5: Appliquer une méthodologie pour la présentation matérielle, UA 5: Rédiger et présenter des textes du type informatif, critique ou expressif, liés notamment au champ d’études de l’étudiant. C OA 5: Appliquer une méthodologie pour la présentation matérielle, OA 2: Produire un développement structuré I/P Production d'un développement, OA 4: Créer un discours stylisé I/P Rédaction stylisée, OA 5: Appliquer une méthodologie pour la présentation matérielle I/P Présentation matérielle adéquate, OA 3: Produire une conclusion de qualité P OA 5: Appliquer une méthodologie pour la présentation matérielle, OA 4: Créer un discours stylisé P OA 6: Rédiger un texte, Production d'une conclusion I/P OA 6: Rédiger un texte, UA 5: Rédiger et présenter des textes du type informatif, critique ou expressif, liés notamment au champ d’études de l’étudiant. C OA 2: Produire un développement structuré, Production d'un développement I/P OA 6: Rédiger un texte