WARNING:
JavaScript is turned OFF. None of the links on this concept map will
work until it is reactivated.
If you need help turning JavaScript On, click here.
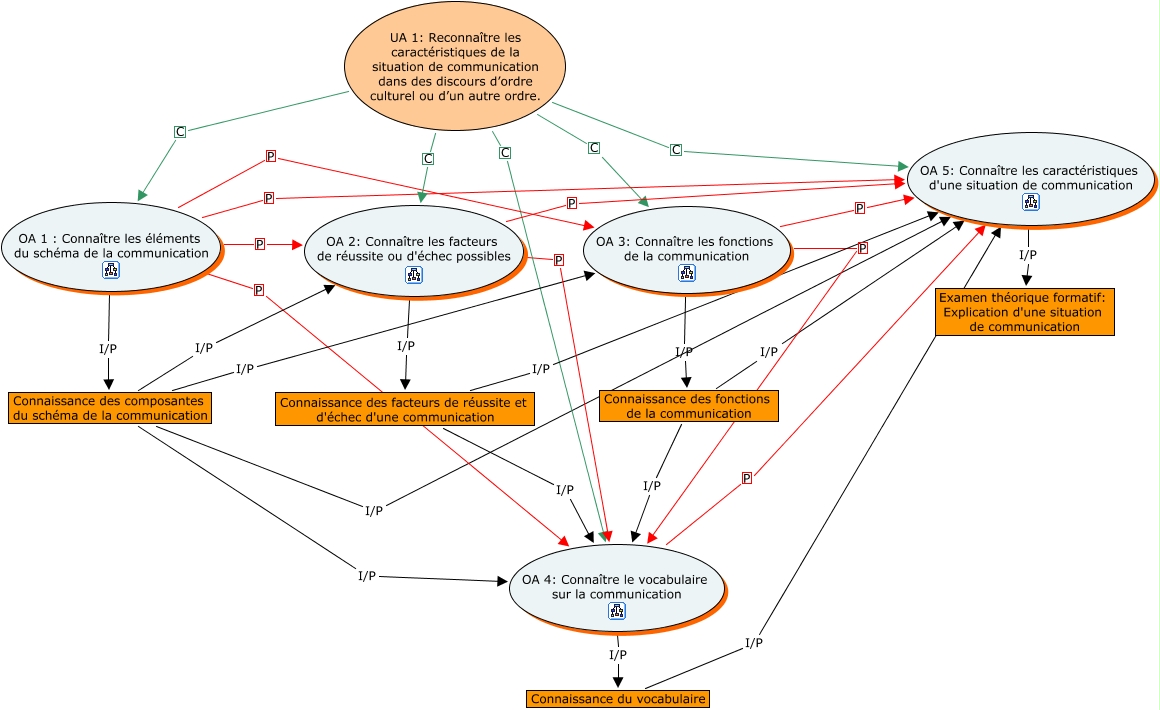
Cette carte de concepts créée avec IHMC CmapTools traite de: UA 1 - 104, Connaissance des composantes du schéma de la communication I/P OA 4: Connaître le vocabulaire sur la communication, Connaissance du vocabulaire I/P OA 5: Connaître les caractéristiques d'une situation de communication, Connaissance des fonctions de la communication I/P OA 4: Connaître le vocabulaire sur la communication, OA 5: Connaître les caractéristiques d'une situation de communication I/P Examen théorique formatif: Explication d'une situation de communication, OA 4: Connaître le vocabulaire sur la communication P OA 5: Connaître les caractéristiques d'une situation de communication, UA 1: Reconnaître les caractéristiques de la situation de communication dans des discours d’ordre culturel ou d’un autre ordre. C OA 4: Connaître le vocabulaire sur la communication, OA 2: Connaître les facteurs de réussite ou d'échec possibles P OA 5: Connaître les caractéristiques d'une situation de communication, OA 2: Connaître les facteurs de réussite ou d'échec possibles I/P Connaissance des facteurs de réussite et d'échec d'une communication, Connaissance des composantes du schéma de la communication I/P OA 5: Connaître les caractéristiques d'une situation de communication, OA 1 : Connaître les éléments du schéma de la communication I/P Connaissance des composantes du schéma de la communication, OA 3: Connaître les fonctions de la communication I/P Connaissance des fonctions de la communication, OA 3: Connaître les fonctions de la communication P OA 4: Connaître le vocabulaire sur la communication, OA 1 : Connaître les éléments du schéma de la communication P OA 3: Connaître les fonctions de la communication, Connaissance des fonctions de la communication I/P OA 5: Connaître les caractéristiques d'une situation de communication, OA 1 : Connaître les éléments du schéma de la communication P OA 4: Connaître le vocabulaire sur la communication, UA 1: Reconnaître les caractéristiques de la situation de communication dans des discours d’ordre culturel ou d’un autre ordre. C OA 3: Connaître les fonctions de la communication, Connaissance des composantes du schéma de la communication I/P OA 3: Connaître les fonctions de la communication, OA 3: Connaître les fonctions de la communication P OA 5: Connaître les caractéristiques d'une situation de communication, UA 1: Reconnaître les caractéristiques de la situation de communication dans des discours d’ordre culturel ou d’un autre ordre. C OA 5: Connaître les caractéristiques d'une situation de communication, UA 1: Reconnaître les caractéristiques de la situation de communication dans des discours d’ordre culturel ou d’un autre ordre. C OA 1 : Connaître les éléments du schéma de la communication