WARNING:
JavaScript is turned OFF. None of the links on this concept map will
work until it is reactivated.
If you need help turning JavaScript On, click here.
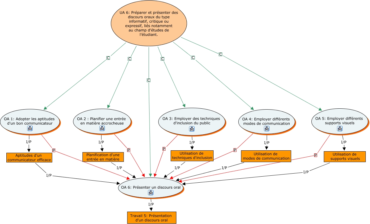
Cette carte de concepts créée avec IHMC CmapTools traite de: UA 6 - 104, OA 6: Présenter un discours oral I/P Travail 5: Présentation d'un discours oral, OA 4: Employer différents modes de communication P OA 6: Présenter un discours oral, OA 5: Employer différents supports visuels P OA 6: Présenter un discours oral, Planification d'une entrée en matière I/P OA 6: Présenter un discours oral, Utilisation de supports visuels I/P OA 6: Présenter un discours oral, OA 4: Employer différents modes de communication I/P Utilisation de modes de communication, UA 6: Préparer et présenter des discours oraux du type informatif, critique ou expressif, liés notamment au champ d’études de l’étudiant. C OA 6: Présenter un discours oral, OA 2 : Planifier une entrée en matière accrocheuse P OA 6: Présenter un discours oral, UA 6: Préparer et présenter des discours oraux du type informatif, critique ou expressif, liés notamment au champ d’études de l’étudiant. C OA 2 : Planifier une entrée en matière accrocheuse, UA 6: Préparer et présenter des discours oraux du type informatif, critique ou expressif, liés notamment au champ d’études de l’étudiant. C OA 4: Employer différents modes de communication, UA 6: Préparer et présenter des discours oraux du type informatif, critique ou expressif, liés notamment au champ d’études de l’étudiant. C OA 1: Adopter les aptitudes d'un bon communicateur, OA 3: Employer des techniques d'inclusion du public I/P Utilisation de techniques d'inclusion, OA 2 : Planifier une entrée en matière accrocheuse I/P Planification d'une entrée en matière, OA 1: Adopter les aptitudes d'un bon communicateur P OA 6: Présenter un discours oral, OA 3: Employer des techniques d'inclusion du public P OA 6: Présenter un discours oral, UA 6: Préparer et présenter des discours oraux du type informatif, critique ou expressif, liés notamment au champ d’études de l’étudiant. C OA 3: Employer des techniques d'inclusion du public, Aptitudes d'un communicateur efficace I/P OA 6: Présenter un discours oral, OA 5: Employer différents supports visuels I/P Utilisation de supports visuels, Utilisation de techniques d'inclusion I/P OA 6: Présenter un discours oral, Utilisation de modes de communication I/P OA 6: Présenter un discours oral