WARNING:
JavaScript is turned OFF. None of the links on this concept map will
work until it is reactivated.
If you need help turning JavaScript On, click here.
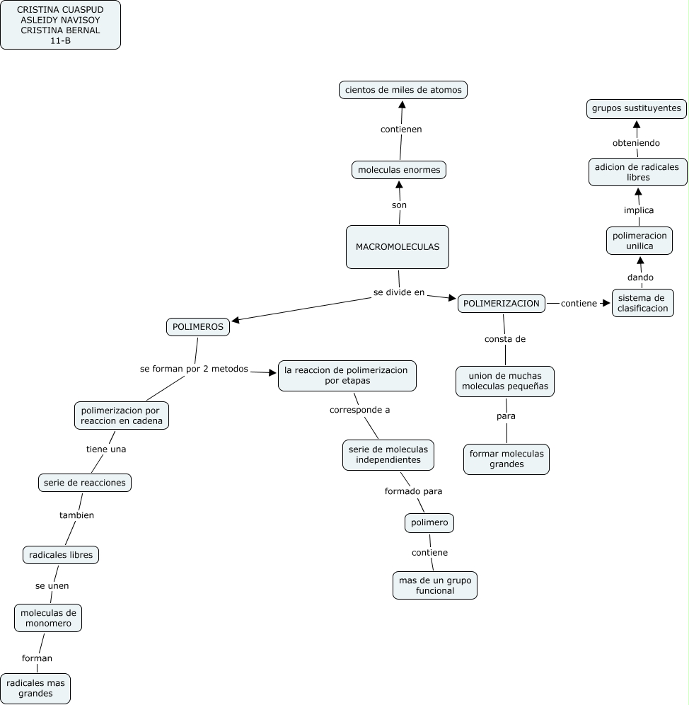
Este Cmap, tiene información relacionada con: MACROMOLECULAS(CRIS,ASLE,JENI).cmap, POLIMERIZACION consta de union de muchas moleculas pequeñas, polimerizacion por reaccion en cadena tiene una serie de reacciones, POLIMEROS se forman por 2 metodos polimerizacion por reaccion en cadena, polimero contiene mas de un grupo funcional, MACROMOLECULAS se divide en POLIMERIZACION, MACROMOLECULAS se divide en POLIMEROS, moleculas de monomero forman radicales mas grandes, polimeracion unilica implica adicion de radicales libres, MACROMOLECULAS son moleculas enormes, la reaccion de polimerizacion por etapas corresponde a serie de moleculas independientes, serie de moleculas independientes formado para polimero, serie de reacciones tambien radicales libres, sistema de clasificacion dando polimeracion unilica, union de muchas moleculas pequeñas para formar moleculas grandes, adicion de radicales libres obteniendo grupos sustituyentes, POLIMEROS se forman por 2 metodos la reaccion de polimerizacion por etapas, moleculas enormes contienen cientos de miles de atomos, POLIMERIZACION contiene sistema de clasificacion, radicales libres se unen moleculas de monomero