WARNING:
JavaScript is turned OFF. None of the links on this concept map will
work until it is reactivated.
If you need help turning JavaScript On, click here.
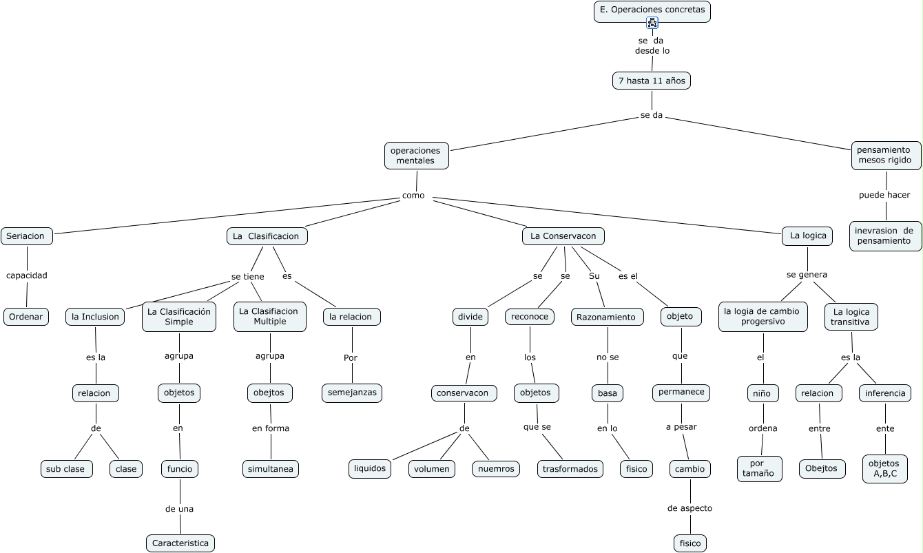
Este Cmap, tiene información relacionada con: Eoperaciones concretas, funcio de una Caracteristica, operaciones mentales como La Conservacon, La logica transitiva es la relacion, Seriacion capacidad Ordenar, 7 hasta 11 años se da pensamiento mesos rigido, La logica se genera La logica transitiva, La Clasificación Simple agrupa objetos, la Inclusion es la relacion, La Conservacon Su Razonamiento, La logica transitiva es la inferencia, la logia de cambio progersivo el niño, La Conservacon es el objeto, operaciones mentales como La logica, basa en lo fisico, 7 hasta 11 años se da operaciones mentales, relacion de sub clase, La Clasifiacion Multiple agrupa obejtos, relacion de clase, niño ordena por tamaño, Razonamiento no se basa