WARNING:
JavaScript is turned OFF. None of the links on this concept map will
work until it is reactivated.
If you need help turning JavaScript On, click here.
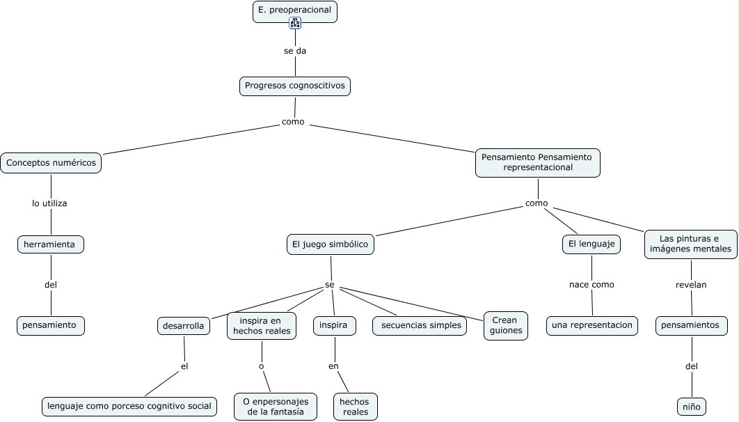
Este Cmap, tiene información relacionada con: e preoprecional, El juego simbólico se inspira, desarrolla el lenguaje como porceso cognitivo social, Conceptos numéricos lo utiliza herramienta, El juego simbólico se desarrolla, El juego simbólico se secuencias simples, El juego simbólico se Crean guiones, inspira en hechos reales, Las pinturas e imágenes mentales revelan pensamientos, Pensamiento Pensamiento representacional como Las pinturas e imágenes mentales, Progresos cognoscitivos como Pensamiento Pensamiento representacional, El juego simbólico se inspira en hechos reales, E. preoperacional se da Progresos cognoscitivos, pensamientos del niño, Pensamiento Pensamiento representacional como El juego simbólico, inspira en hechos reales o O enpersonajes de la fantasía, El lenguaje nace como una representacion, Progresos cognoscitivos como Conceptos numéricos, herramienta del pensamiento, Pensamiento Pensamiento representacional como El lenguaje