WARNING:
JavaScript is turned OFF. None of the links on this concept map will
work until it is reactivated.
If you need help turning JavaScript On, click here.
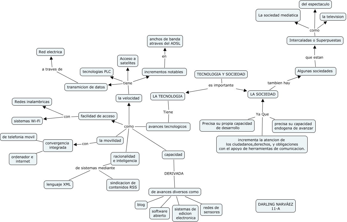
Este Cmap, tiene información relacionada con: DARLING TECNOLOGIA Y SOCIEDAD, racionalidad e inteligencia de sistemas mediante lenguaje XML, TECNOLOGIA Y SOCIEDAD es importante LA SOCIEDAD, Intercaladas o Superpuestas como del espectaculo, transmicion de datos a traves de Red electrica, LA SOCIEDAD tambien hay Algunas sociedades, la movilidad con convergencia integrada, racionalidad e inteligencia de sistemas mediante sindicacion de contenidos RSS, precisa su capacidad endogena de avanzar Ya Que LA SOCIEDAD, convergencia integrada ???? de telefonia movil, la velocidad tiene tecnologias PLC, la velocidad tiene transmicion de datos, de avances diversos como ???? redes de sensores, avances tecnologicos como la velocidad, incrementos notables en anchos de banda atraves del ADSL, TECNOLOGIA Y SOCIEDAD es importante LA TECNOLOGIA, avances tecnologicos como la movilidad, Intercaladas o Superpuestas como la television, facilidad de acceso con sistemas Wi-Fi, LA TECNOLOGIA Tiene avances tecnologicos, incrementa la atencion de los ciudadanos,derechos, y obligaciones con el apoyo de herramientas de comunicacion. Ya Que LA SOCIEDAD