WARNING:
JavaScript is turned OFF. None of the links on this concept map will
work until it is reactivated.
If you need help turning JavaScript On, click here.
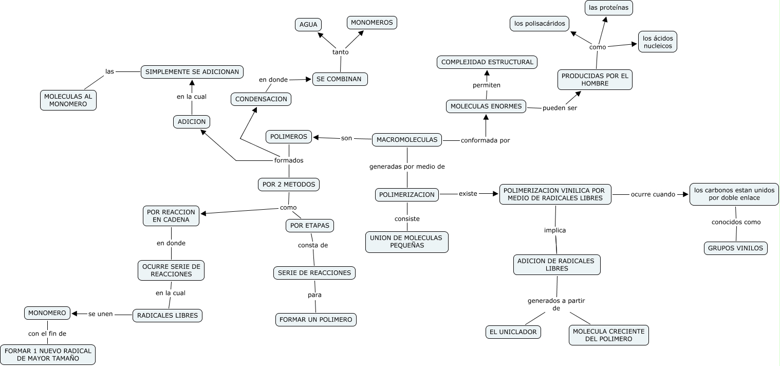
Este Cmap, tiene información relacionada con: DARLING NARVAEZ- TANIA ALVARADO... MACROMOLECULAS, POR REACCION EN CADENA en donde OCURRE SERIE DE REACCIONES, MACROMOLECULAS generadas por medio de POLIMERIZACION, POLIMERIZACION VINILICA POR MEDIO DE RADICALES LIBRES implica ADICION DE RADICALES LIBRES, SIMPLEMENTE SE ADICIONAN las MOLECULAS AL MONOMERO, MOLECULAS ENORMES pueden ser PRODUCIDAS POR EL HOMBRE, POLIMEROS formados ADICION, RADICALES LIBRES se unen MONOMERO, ADICION DE RADICALES LIBRES generados a partir de EL UNICLADOR, POR ETAPAS consta de SERIE DE REACCIONES, SE COMBINAN tanto MONOMEROS, PRODUCIDAS POR EL HOMBRE como las proteínas, SE COMBINAN tanto AGUA, CONDENSACION en donde SE COMBINAN, MACROMOLECULAS son POLIMEROS, OCURRE SERIE DE REACCIONES en la cual RADICALES LIBRES, POLIMERIZACION consiste UNION DE MOLECULAS PEQUEÑAS, MOLECULAS ENORMES permiten COMPLEJIDAD ESTRUCTURAL, los carbonos estan unidos por doble enlace conocidos como GRUPOS VINILOS, POLIMERIZACION existe POLIMERIZACION VINILICA POR MEDIO DE RADICALES LIBRES, POR 2 METODOS como POR REACCION EN CADENA