WARNING:
JavaScript is turned OFF. None of the links on this concept map will
work until it is reactivated.
If you need help turning JavaScript On, click here.
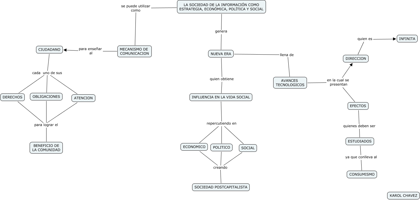
Este Cmap, tiene información relacionada con: informatica, INFLUENCIA EN LA VIDA SOCIAL repercutiendo en SOCIAL, ECONOMICO creando SOCIEDAD POSTCAPITALISTA, LA SOCIEDAD DE LA INFORMACIÓN COMO ESTRATEGIA, ECONÓMICA, POLÍTICA Y SOCIAL se puede utilizar como MECANISMO DE COMUNICACION, MECANISMO DE COMUNICACION para enseñar al CIUDADANO, CIUDADANO cada uno de sus ATENCION, DERECHOS para lograr el BENEFICIO DE LA COMUNIDAD, CIUDADANO cada uno de sus DERECHOS, EFECTOS quienes deben ser ESTUDIADOS, AVANCES TECNOLOGICOS en la cual se presentan EFECTOS, INFLUENCIA EN LA VIDA SOCIAL repercutiendo en POLITICO, LA SOCIEDAD DE LA INFORMACIÓN COMO ESTRATEGIA, ECONÓMICA, POLÍTICA Y SOCIAL genera NUEVA ERA, DIRECCION quien es INFINITA, AVANCES TECNOLOGICOS en la cual se presentan DIRECCION, INFLUENCIA EN LA VIDA SOCIAL repercutiendo en ECONOMICO, OBLIGACIONES para lograr el BENEFICIO DE LA COMUNIDAD, POLITICO creando SOCIEDAD POSTCAPITALISTA, NUEVA ERA llena de AVANCES TECNOLOGICOS, SOCIAL creando SOCIEDAD POSTCAPITALISTA, ESTUDIADOS ya que conlleva al CONSUMISMO, ATENCION para lograr el BENEFICIO DE LA COMUNIDAD