WARNING:
JavaScript is turned OFF. None of the links on this concept map will
work until it is reactivated.
If you need help turning JavaScript On, click here.
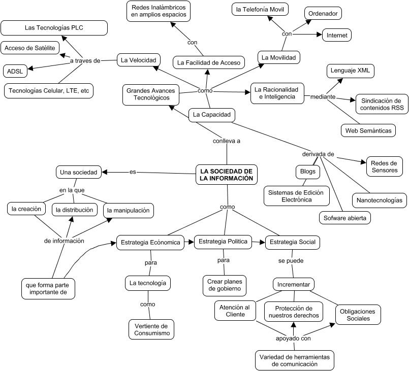
Este Cmap, tiene información relacionada con: TECNOLOGIA Y SOCIEDAD -- Marly Criollo, Grandes Avances Tecnológicos como La Movilidad, La Capacidad derivada de Sofware abierta, Grandes Avances Tecnológicos como La Facilidad de Acceso, Grandes Avances Tecnológicos como La Racionalidad e Inteligencia, La Capacidad derivada de Sistemas de Edición Electrónica, La Capacidad derivada de Nanotecnologías, Estrategia Ecónomica para La tecnología, La Movilidad con la Telefonía Movil, la creación de información que forma parte importante de, La Velocidad a traves de ADSL, la creación de información la manipulación, que forma parte importante de ???? Estrategia Ecónomica, La Racionalidad e Inteligencia mediante Web Semánticas, LA SOCIEDAD DE LA INFORMACIÓN como Estrategia Politica, Grandes Avances Tecnológicos como La Capacidad, La Velocidad a traves de Tecnologías Celular, LTE, etc, la creación de información la distribución, Estrategia Social se puede Incrementar, Incrementar ???? Atención al Cliente, Grandes Avances Tecnológicos como La Velocidad