WARNING:
JavaScript is turned OFF. None of the links on this concept map will
work until it is reactivated.
If you need help turning JavaScript On, click here.
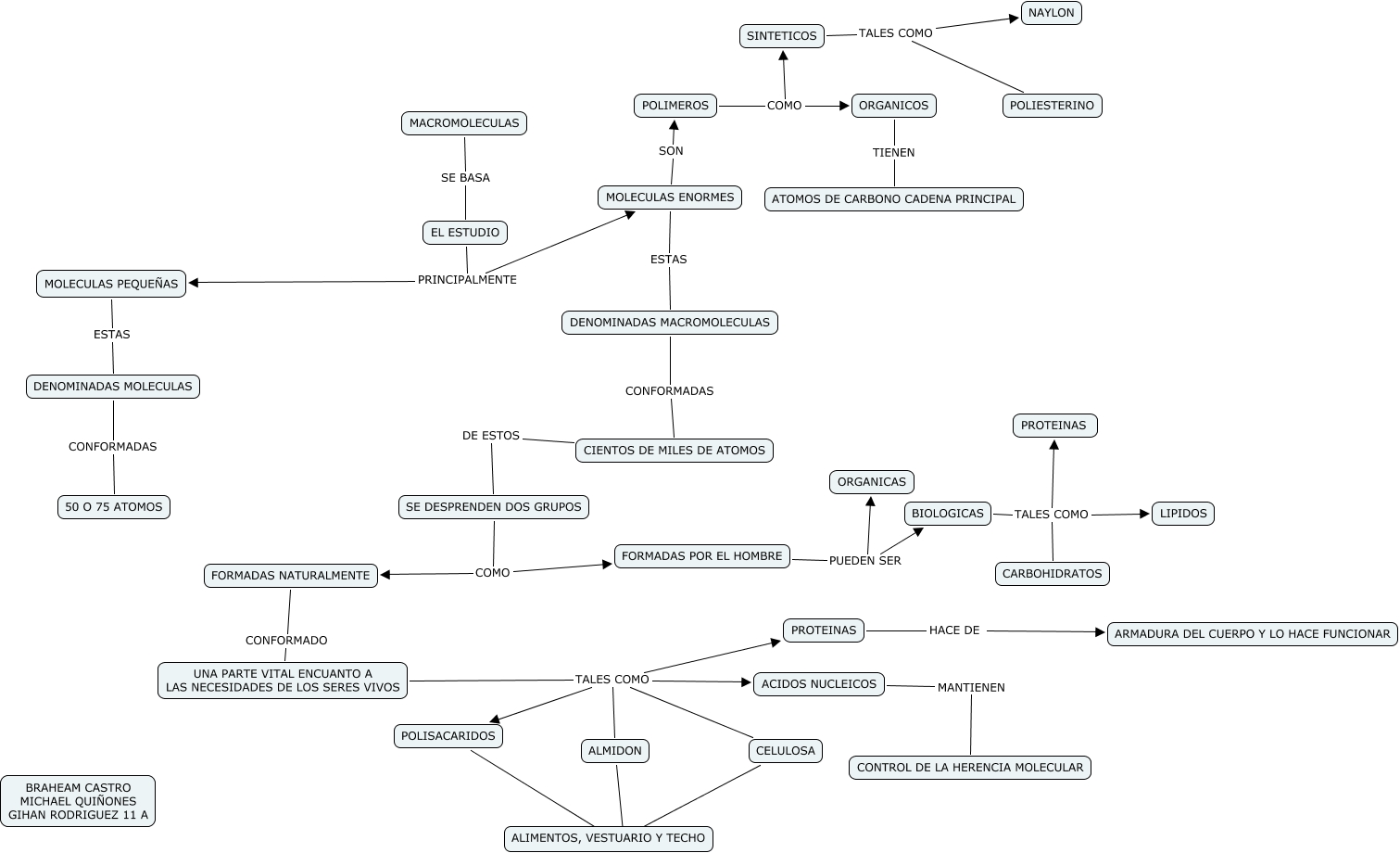
Este Cmap, tiene información relacionada con: MACROMOLECULAS BRAHEAM CASTRO, POLIMEROS COMO SINTETICOS, BIOLOGICAS TALES COMO LIPIDOS, POLISACARIDOS ???? ALIMENTOS, VESTUARIO Y TECHO, UNA PARTE VITAL ENCUANTO A LAS NECESIDADES DE LOS SERES VIVOS TALES COMO ALMIDON, PROTEINAS HACE DE ARMADURA DEL CUERPO Y LO HACE FUNCIONAR, MOLECULAS PEQUEÑAS ESTAS DENOMINADAS MOLECULAS, MOLECULAS ENORMES SON POLIMEROS, ACIDOS NUCLEICOS MANTIENEN CONTROL DE LA HERENCIA MOLECULAR, POLIMEROS COMO ORGANICOS, ALMIDON ???? ALIMENTOS, VESTUARIO Y TECHO, SE DESPRENDEN DOS GRUPOS COMO FORMADAS POR EL HOMBRE, CELULOSA ???? ALIMENTOS, VESTUARIO Y TECHO, EL ESTUDIO PRINCIPALMENTE MOLECULAS PEQUEÑAS, FORMADAS POR EL HOMBRE PUEDEN SER ORGANICAS, SINTETICOS TALES COMO POLIESTERINO, UNA PARTE VITAL ENCUANTO A LAS NECESIDADES DE LOS SERES VIVOS TALES COMO POLISACARIDOS, EL ESTUDIO PRINCIPALMENTE MOLECULAS ENORMES, DENOMINADAS MACROMOLECULAS CONFORMADAS CIENTOS DE MILES DE ATOMOS, UNA PARTE VITAL ENCUANTO A LAS NECESIDADES DE LOS SERES VIVOS TALES COMO CELULOSA, FORMADAS POR EL HOMBRE PUEDEN SER BIOLOGICAS