WARNING:
JavaScript is turned OFF. None of the links on this concept map will
work until it is reactivated.
If you need help turning JavaScript On, click here.
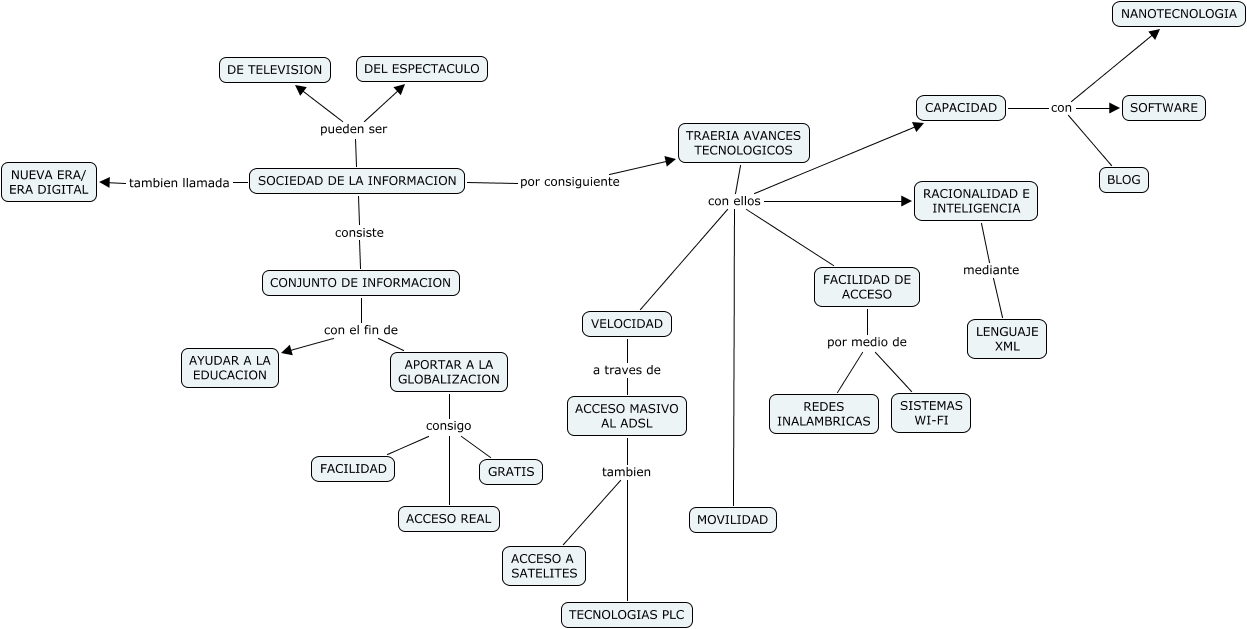
Este Cmap, tiene información relacionada con: JAVERLY RIVERA TECNOLOGIA Y SOCIEDAD, SOCIEDAD DE LA INFORMACION por consiguiente TRAERIA AVANCES TECNOLOGICOS, CONJUNTO DE INFORMACION con el fin de AYUDAR A LA EDUCACION, APORTAR A LA GLOBALIZACION consigo FACILIDAD, CAPACIDAD con NANOTECNOLOGIA, VELOCIDAD a traves de ACCESO MASIVO AL ADSL, CAPACIDAD con SOFTWARE, APORTAR A LA GLOBALIZACION consigo GRATIS, SOCIEDAD DE LA INFORMACION pueden ser DE TELEVISION, FACILIDAD DE ACCESO por medio de REDES INALAMBRICAS, CONJUNTO DE INFORMACION con el fin de APORTAR A LA GLOBALIZACION, ACCESO MASIVO AL ADSL tambien ACCESO A SATELITES, SOCIEDAD DE LA INFORMACION tambien llamada NUEVA ERA/ ERA DIGITAL, SOCIEDAD DE LA INFORMACION consiste CONJUNTO DE INFORMACION, SOCIEDAD DE LA INFORMACION pueden ser DEL ESPECTACULO, FACILIDAD DE ACCESO por medio de SISTEMAS WI-FI, TRAERIA AVANCES TECNOLOGICOS con ellos CAPACIDAD, CAPACIDAD con BLOG, TRAERIA AVANCES TECNOLOGICOS con ellos RACIONALIDAD E INTELIGENCIA, TRAERIA AVANCES TECNOLOGICOS con ellos VELOCIDAD, ACCESO MASIVO AL ADSL tambien TECNOLOGIAS PLC