WARNING:
JavaScript is turned OFF. None of the links on this concept map will
work until it is reactivated.
If you need help turning JavaScript On, click here.
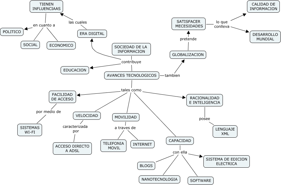
Este Cmap, tiene información relacionada con: BRAHEAM CASTRO, SATISFACER MECESIDADES lo que conlleva CALIDAD DE INFORMACION, AVANCES TECNOLOGICOS tales como CAPACIDAD, AVANCES TECNOLOGICOS tales como RACIONALIDAD E INTELIGENCIA, AVANCES TECNOLOGICOS tales como MOVILIDAD, TIENEN INFLUENCIAAS en cuanto a ECONOMICO, TIENEN INFLUENCIAAS en cuanto a SOCIAL, VELOCIDAD caracterizada por ACCESO DIRECTO A ADSL, AVANCES TECNOLOGICOS tales como VELOCIDAD, GLOBALIZACION pretende SATISFACER MECESIDADES, ERA DIGITAL las cuales TIENEN INFLUENCIAAS, CAPACIDAD con ella BLOGS, FACILIDAD DE ACCESO por medio de SISTEMAS WI-FI, CAPACIDAD con ella SISTEMA DE EDICION ELECTRICA, RACIONALIDAD E INTELIGENCIA posee LENGUAJE XML, SOCIEDAD DE LA INFORMACION contribuye EDUCACION, MOVILIDAD a traves de INTERNET, CAPACIDAD con ella SOFTWARE, AVANCES TECNOLOGICOS tambien GLOBALIZACION, MOVILIDAD a traves de TELEFONIA MOVIL, SOCIEDAD DE LA INFORMACION contribuye ERA DIGITAL