WARNING:
JavaScript is turned OFF. None of the links on this concept map will
work until it is reactivated.
If you need help turning JavaScript On, click here.
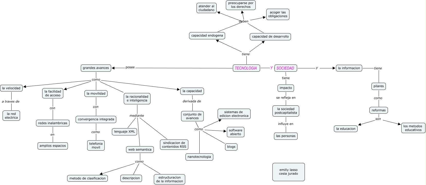
Este Cmap, tiene información relacionada con: tecnologia y sociedad, grandes avances como la velocidad, la capacidad derivada de conjunto de avances, grandes avances como la capacidad, TECNOLOGIA posee grandes avances, convergencia integrada como telefonia movil, grandes avances como la racionalidad e inteligencia, la movilidad con convergencia integrada, TECNOLOGIA tiene capacidad endogena, SOCIEDAD y la informacion, TECNOLOGIA tiene capacidad de desarrollo, impacto se refleja en la sociedad postcapitalista, capacidad de desarrollo deben preocuparse por los derechos, conjunto de avances como blogs, la facilidad de acceso con redes inalambricas, web semantica como metodo de clasificacion, redes inalambricas en amplios espacios, conjunto de avances como sistemas de edicion electronica, conjunto de avances como software abierto, la racionalidad e inteligencia mediante sindicacion de contenidos RSS, reformas son los metodos educativos