WARNING:
JavaScript is turned OFF. None of the links on this concept map will
work until it is reactivated.
If you need help turning JavaScript On, click here.
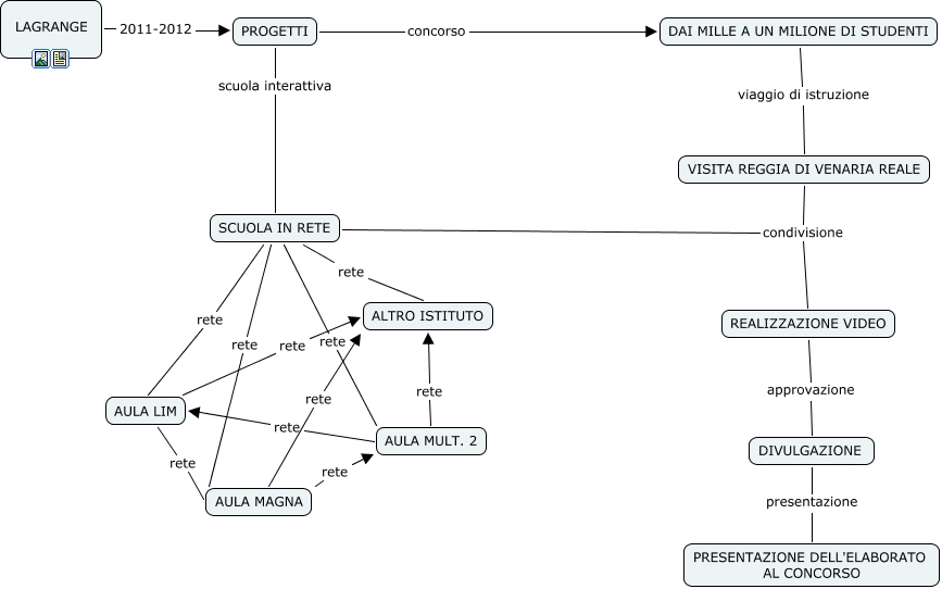
Questa Cmap, creata con IHMC CmapTools, contiene informazioni relative a: DAI MILLE A UN MILIONE DI STUDENTI, VISITA REGGIA DI VENARIA REALE condivisione REALIZZAZIONE VIDEO, LAGRANGE 2011-2012 PROGETTI, SCUOLA IN RETE rete AULA MAGNA, SCUOLA IN RETE rete ALTRO ISTITUTO, AULA LIM rete AULA MAGNA, PROGETTI scuola interattiva SCUOLA IN RETE, SCUOLA IN RETE rete AULA MULT. 2, DIVULGAZIONE presentazione PRESENTAZIONE DELL'ELABORATO AL CONCORSO, AULA LIM rete ALTRO ISTITUTO, AULA MULT. 2 rete ALTRO ISTITUTO, REALIZZAZIONE VIDEO approvazione DIVULGAZIONE, PROGETTI concorso DAI MILLE A UN MILIONE DI STUDENTI, SCUOLA IN RETE rete AULA LIM, SCUOLA IN RETE condivisione REALIZZAZIONE VIDEO, AULA MAGNA rete ALTRO ISTITUTO, AULA MAGNA rete AULA MULT. 2, DAI MILLE A UN MILIONE DI STUDENTI viaggio di istruzione VISITA REGGIA DI VENARIA REALE, AULA MULT. 2 rete AULA LIM