WARNING:
JavaScript is turned OFF. None of the links on this concept map will
work until it is reactivated.
If you need help turning JavaScript On, click here.
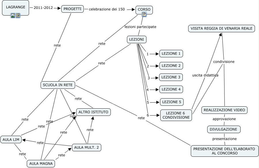
Questa Cmap, creata con IHMC CmapTools, contiene informazioni relative a: CELEBRAZIONE 150 ANNI, AULA MULT. 2 rete ALTRO ISTITUTO, VISITA REGGIA DI VENARIA REALE condivisione REALIZZAZIONE VIDEO, LEZIONI rete SCUOLA IN RETE, SCUOLA IN RETE rete AULA MAGNA, LAGRANGE 2011-2012 PROGETTI, LEZIONI 3 LEZIONE 3, LEZIONI 5 LEZIONE 5, AULA MAGNA rete ALTRO ISTITUTO, CORSO lezioni partecipate LEZIONI, LEZIONE 6 CONDIVISIONE condivisione REALIZZAZIONE VIDEO, SCUOLA IN RETE rete AULA MULT. 2, LEZIONE 6 CONDIVISIONE uscita didattica VISITA REGGIA DI VENARIA REALE, REALIZZAZIONE VIDEO approvazione DIVULGAZIONE, AULA MAGNA rete AULA MULT. 2, AULA MULT. 2 rete AULA LIM, PROGETTI celebrazione dei 150 CORSO, LEZIONI 2 LEZIONE 2, SCUOLA IN RETE rete AULA LIM, SCUOLA IN RETE rete PRESENTAZIONE DELL'ELABORATO AL CONCORSO, DIVULGAZIONE presentazione PRESENTAZIONE DELL'ELABORATO AL CONCORSO