WARNING:
JavaScript is turned OFF. None of the links on this concept map will
work until it is reactivated.
If you need help turning JavaScript On, click here.
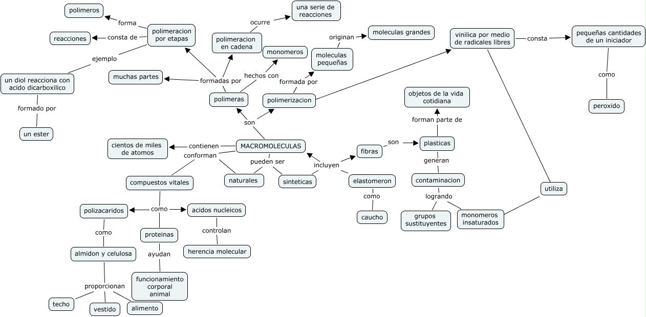
Este Cmap, tiene información relacionada con: MACROMOLECULAS 11 B, pequeñas cantidades de un iniciador como peroxido, MACROMOLECULAS contienen cientos de miles de atomos, MACROMOLECULAS son polimeras, polimeracion por etapas ejemplo un diol reacciona con acido dicarboxilico, sinteticas incluyen MACROMOLECULAS, moleculas pequeñas originan moleculas grandes, compuestos vitales como acidos nucleicos, polimerizacion ???? vinilica por medio de radicales libres, sinteticas incluyen fibras, MACROMOLECULAS pueden ser sinteticas, compuestos vitales como proteinas, plasticas forman parte de objetos de la vida cotidiana, polimeracion por etapas forma polimeros, almidon y celulosa proporcionan alimento, vinilica por medio de radicales libres utiliza utiliza, MACROMOLECULAS conforman compuestos vitales, fibras son plasticas, utiliza ???? ????, polimeras formadas por polimeracion por etapas, acidos nucleicos controlan herencia molecular