WARNING:
JavaScript is turned OFF. None of the links on this concept map will
work until it is reactivated.
If you need help turning JavaScript On, click here.
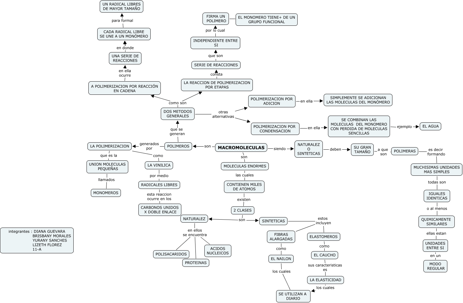
Este Cmap, tiene información relacionada con: macromoleculas , diana , lizeth,brimor,yura, FIBRAS ALARGADAS como EL NAILON, SU GRAN TAMAÑO a que son POLIMERAS, UNA SERIE DE REACCIONES en donde CADA RADICAL LIBRE SE UNE A UN MONÓMERO, LA POLIMERIZACION que es la UNION MOLECULAS PEQUEÑAS, DOS METODOS GENERALES otras alternativas POLIMERIZACION POR ADICION, SE COMBINAN LAS MOLECULAS DEL MONOMERO CON PERDIDA DE MOLECULAS SENCILLAS ejemplo EL AGUA, UNION MOLECULAS PEQUEÑAS llamados MONOMEROS, LA POLIMERIZACION como LA VINILICA, NATURALEZ en ellos se encuentra ACIDOS NUCLEICOS, A POLIMERIZACION POR REACCIÓN EN CADENA en ella ocurre UNA SERIE DE REACCIONES, EL NAILON los cuales SE UTILIZAN A DIARIO, QUIMICAMENTE SIMILARES ellas estan UNIDADES ENTRE SI, INDEPENDIENTE ENTRE SI por lo cual FIRMA UN POLIMERO, 2 CLASES son SINTETICAS, LA REACCION DE POLIMERIZACION POR ETAPAS consta SERIE DE REACCIONES, POLIMEROS que se generan DOS METODOS GENERALES, MUCHISIMAS UNIDADES MAS SIMPLES todas son IGUALES IDENTICAS, POLIMERIZACION POR CONDENSACION en ella SE COMBINAN LAS MOLECULAS DEL MONOMERO CON PERDIDA DE MOLECULAS SENCILLAS, SERIE DE REACCIONES que son INDEPENDIENTE ENTRE SI, CADA RADICAL LIBRE SE UNE A UN MONÓMERO para formal UN RADICAL LIBRES DE MAYOR TAMAÑO