WARNING:
JavaScript is turned OFF. None of the links on this concept map will
work until it is reactivated.
If you need help turning JavaScript On, click here.
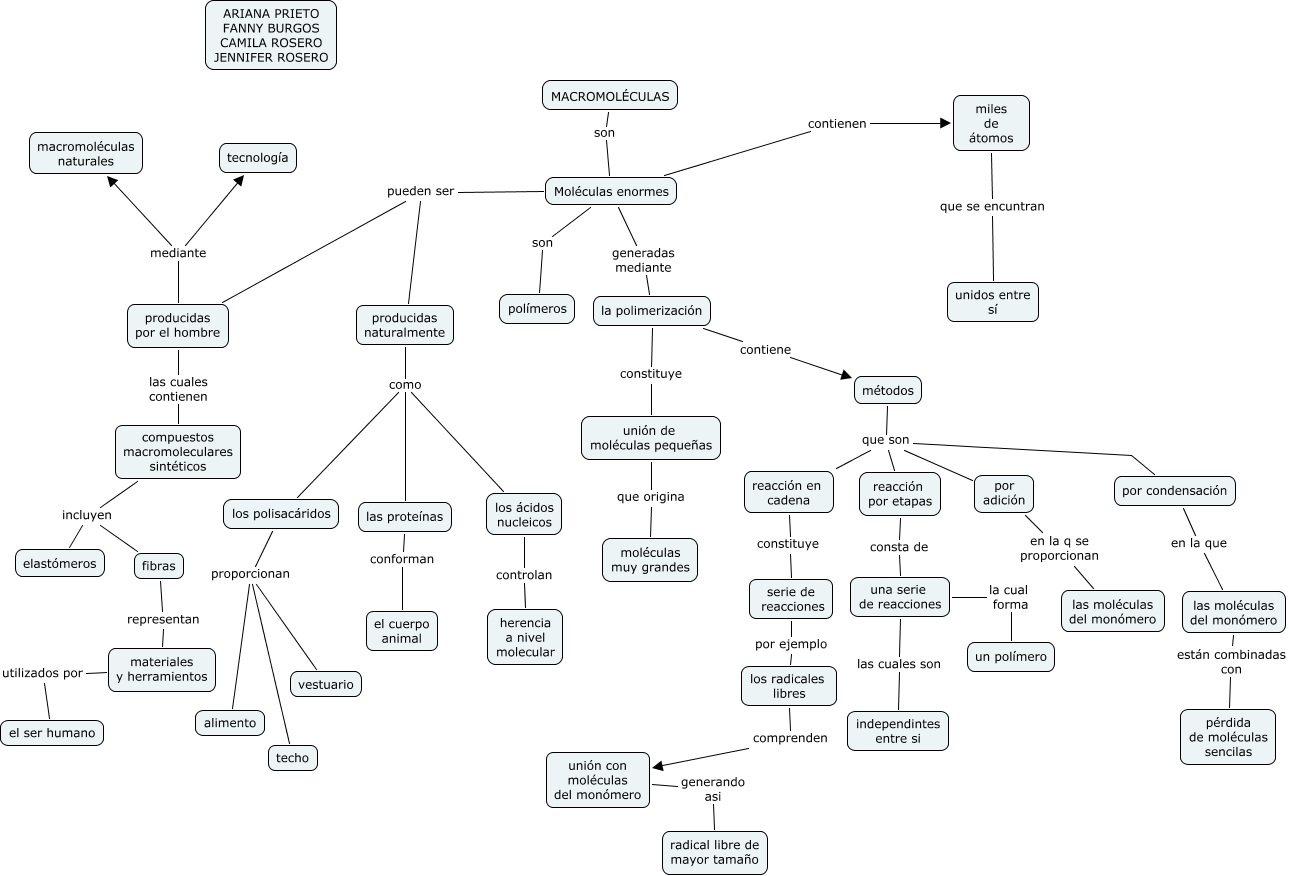
Este Cmap, tiene información relacionada con: Macromoléculas- Ari P Fany b, producidas por el hombre mediante tecnología, métodos que son por condensación, fibras representan materiales y herramientos, reacción por etapas consta de una serie de reacciones, la polimerización constituye unión de moléculas pequeñas, métodos que son reacción en cadena, Moléculas enormes son polímeros, métodos que son por adición, las moléculas del monómero están combinadas con pérdida de moléculas sencilas, producidas por el hombre mediante macromoléculas naturales, Moléculas enormes generadas mediante la polimerización, producidas naturalmente como los ácidos nucleicos, los radicales libres comprenden unión con moléculas del monómero, la polimerización contiene métodos, Moléculas enormes pueden ser producidas por el hombre, las proteínas conforman el cuerpo animal, serie de reacciones por ejemplo los radicales libres, miles de átomos que se encuntran unidos entre sí, los polisacáridos proporcionan techo, métodos que son reacción por etapas