WARNING:
JavaScript is turned OFF. None of the links on this concept map will
work until it is reactivated.
If you need help turning JavaScript On, click here.
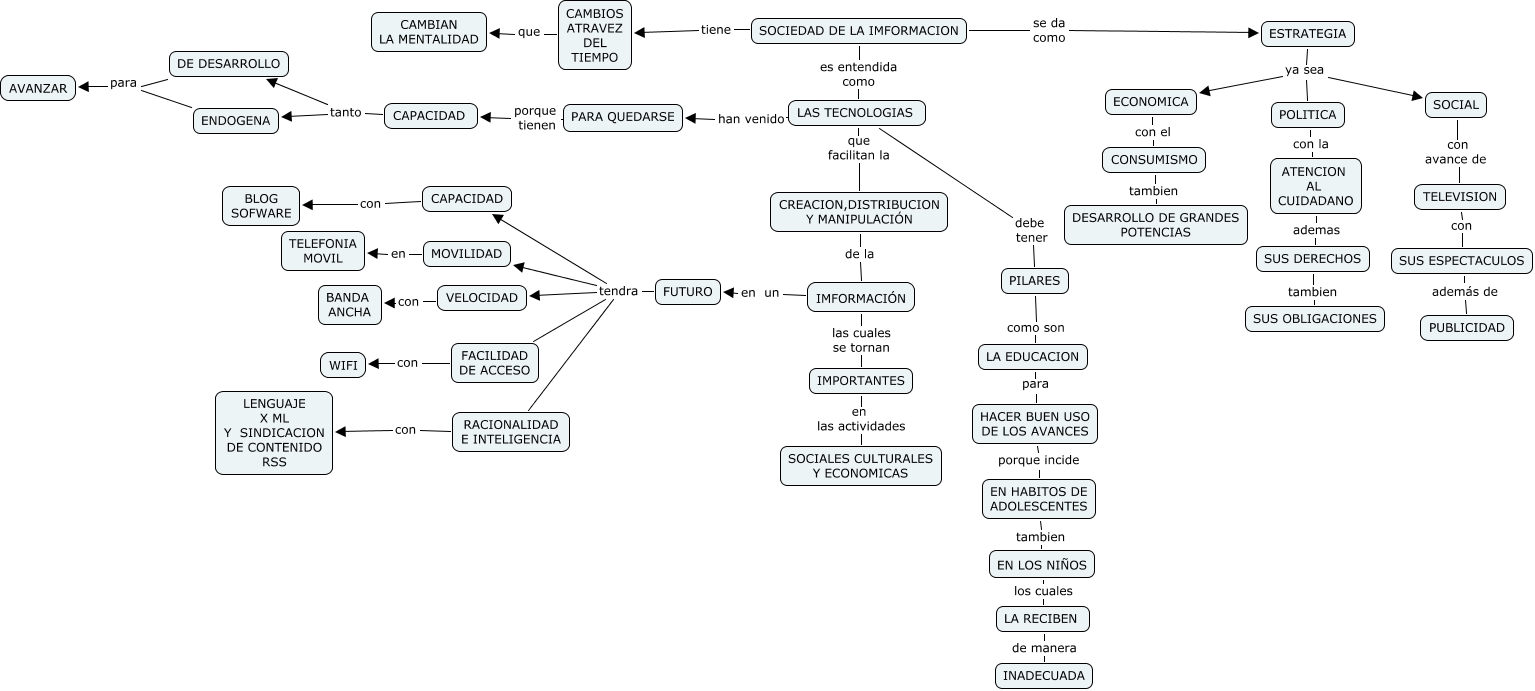
Este Cmap, tiene información relacionada con: Diana Carolina Guevara Gonzales-TECNOLOGIA Y SOCIEDAD, HACER BUEN USO DE LOS AVANCES porque incide EN HABITOS DE ADOLESCENTES, POLITICA con la ATENCION AL CUIDADANO, PARA QUEDARSE porque tienen CAPACIDAD, FUTURO tendra MOVILIDAD, CONSUMISMO tambien DESARROLLO DE GRANDES POTENCIAS, CAPACIDAD con BLOG SOFWARE, EN HABITOS DE ADOLESCENTES tambien EN LOS NIÑOS, FUTURO tendra FACILIDAD DE ACCESO, DE DESARROLLO para AVANZAR, FUTURO tendra CAPACIDAD, LAS TECNOLOGIAS han venido PARA QUEDARSE, FACILIDAD DE ACCESO con WIFI, SOCIEDAD DE LA IMFORMACION se da como ESTRATEGIA, CAPACIDAD tanto ENDOGENA, ESTRATEGIA ya sea POLITICA, LA RECIBEN de manera INADECUADA, SUS ESPECTACULOS además de PUBLICIDAD, ATENCION AL CUIDADANO ademas SUS DERECHOS, IMFORMACIÓN en un FUTURO, IMFORMACIÓN las cuales se tornan IMPORTANTES